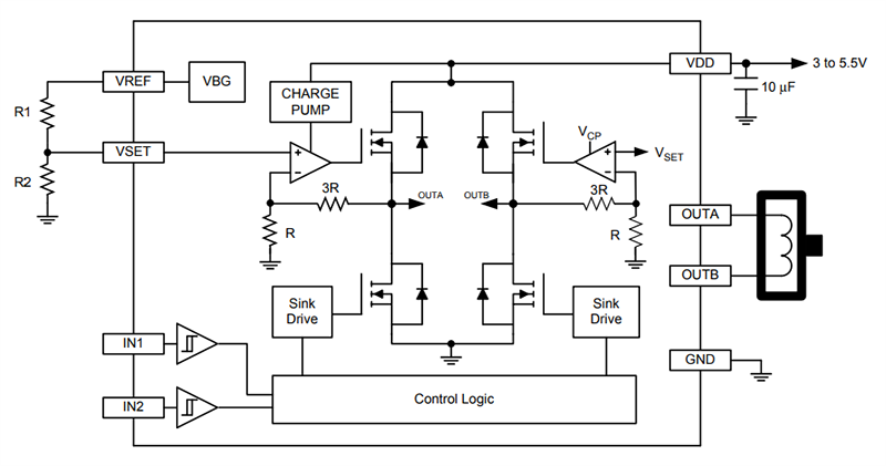
Allegro MicroSystems A3908 Low Voltage DC Motor Driver
Allegro MicroSystems A3908 Low Voltage DC Motor Driver is a bidirectional device with a typical 3V to 5.5V input voltage range and output currents up to 500mA. A unique output full-bridge incorporates source-side linear operation that allows a constant voltage across the motor coil. The regulated output minimizes motor voltage change due to I × RDS(on) variation and battery voltage tolerance. A3908 is supplied in a 2mm x 2mm, 0.55mm nominal height, 8-lead DFN package with an exposed thermal pad (package suffix EE).The provided logic input pins control the motor direction of rotation, brake, and standby (<500nA supply current) modes and allow optional PWM of the sink drivers. Internal protection circuitry includes thermal shutdown, undervoltage lockout, and crossover current (shoot-through) protection.
Features
- Constant voltage operation (adjustable)
- 500mA output peak rating
- Low-power standby mode
- Small 2mm2, 0.55mm nominal height DFN package
- Typical input voltage range of 3V to 5.5V
- Adjustable constant voltage or PWM operation
- Less than 500nA standby mode current
- -40°C to +85°C operating temperature range
- 100% matte tin leadframe plating
- Lead-free and RoHS compliant
Applications
- Robotic actuators and pumps
- Portable printers/scanners
- Camera lens/shutter control
- Battery-powered toys and games
- Low noise test instrumentation systems
Typical Application
Block Diagram
Yayınlandı: 2023-08-09
| Güncellenmiş: 2023-08-14
