Analog Devices Inc. ADPL16000 DC-DC Converters
Analog Devices Inc. ADPL16000 DC-DC Converters are high-efficiency, high-voltage, synchronous DC-DC converters with integrated MOSFETs. These step-down converters operate at a wide input voltage range of 4.5V to 60V. The ADPL16000 converters can deliver up to 400mA and generate output voltages from 0.9V to 0.89 x Vin. These DC-DC converters feature the flexibility to support multiple rails in a system and operate reliably in adverse industrial environments. The devices use a peak-current-mode control architecture with a MODE pin used to operate the device in Pulse-Width Modulation (PWM) or Pulse-Frequency Modulation (PFM) control. These converters are available in a compact 8-pin 2mm x 2mm TDFN-CU package. The ADPL16000 converters are ideal for industrial sensors, 4mA to 20mA current loops, HVAC and building control, high-voltage LDO replacement, and general-purpose Point-of-Load (POL).Features
- Eliminates external components and reduces total cost:
- No Schottky synchronous operation for high efficiency and reduced cost
- Internal compensation
- Internal feedback divider for fixed 3.3V and 5V output voltages
- Internal soft-start
- All ceramic capacitors and ultra-compact layout
- Flexibility to support multiple rails in a system:
- 4.5V to 60V input voltage range
- Fixed 3.3V and 5V output voltage options
- Adjustable 0.9V to 0.89 x VIN output voltage option
- Delivers up to 400mA load current
- Configurable between PFM and forced-PWM modes
- Reduces power dissipation:
- 92% peak efficiency
- PFM feature for high light-load efficiency
- 2.2µA (typical) shutdown current
- Operates reliably in adverse industrial environments:
- Hiccup-mode current limit and auto-retry startup
- Built-in output voltage monitoring with open-drain pin
- Programmable EN/UVLO threshold
- Monotonic startup into pre-biased output
- Overtemperature protection
- -40°C to 125°C ambient temperature range and -40°C to 150°C junction temperature range
- Complies with CISPR32 (EN55032) Class B conducted and radiated emissions
Applications
- Industrial sensors
- 4mA to 20mA current loops
- HVAC and building control
- High-voltage LDO replacement
- General purpose Point-of-Load (POL)
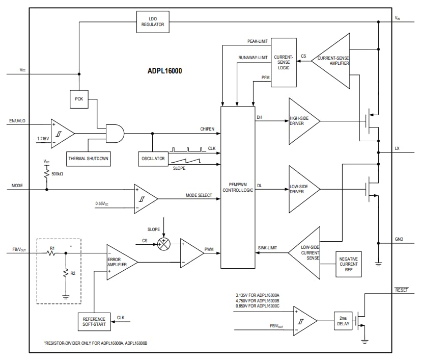
Block Diagram
Application Diagram and Efficiency vs. Load Current
Yayınlandı: 2024-07-24
| Güncellenmiş: 2024-08-22
