The Board provides ease of use, and the DUT is elevated on its leads to an increase in the thermal isolation from the 4-layer board ground planes.
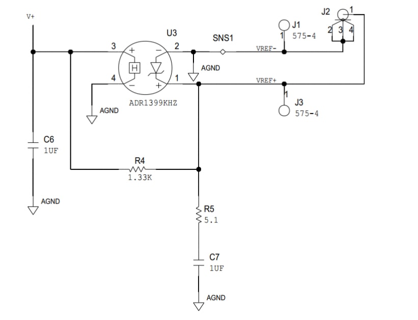
The ADI ADR1399H-EBZ Evaluation Board has isolated power, indicating that the Reference output is effectively floated, removing the likelihood of ground loops. The isolation is bridged only by a 1Meg resistor. Power may be supplied via the USB-C™ cable, or 5V may be applied to “VUSB,” or power can be back driven onto the regulator outputs at “VPRE” or V+.” The ultra-stable 7.05V is brought out to banana jacks and an edge-mounted SMA connector.
Features
- Enables efficient prototyping
- User-defined circuit configuration
- Edge mounted SMA connector
- Simple connection to test equipment and other circuits
- RoHS compliant
Required Equipment
- USB-C Compatible charger / power supply, or
- Benchtop Lab Supply
- Several Digit DMM (such as HP3458 or Keithley 2001)
- Two banana plug cables, or
- One SMA to meter-compatible cable
Overview
Schematic
Yayınlandı: 2022-01-13
| Güncellenmiş: 2022-03-11

