Analog Devices Inc. LT7826 Integrated Monolithic DC-DC Converter
Analog Devices LT7826 Fully Integrated Monolithic DC-DC Converter achieves very high efficiency with a switched capacitor architecture in applications with an input-to-output voltage ratio of 2:1 (divider), 1:2 (doubler), or 1:1 (inverter). The LT7826 can handle a maximum voltage of 17V and provide a maximum output current of 8A, with fault protection. The converter features integrated bootstrap diodes and provides a compact, cost-effective solution for battery applications requiring current limit protection. The Analog Devices LT7826 operates at a fixed 500kHz switching frequency, while synchronization is available through the MODE pin for frequency tuning and interleave operation. The part is available in a 3mm x 3mm LFCSP package.Features
- Wide VHIGH/VLOW voltage range from 0V/0V to 17V/8.5V with a startup voltage of 3.45V
- 8A maximum output current as a voltage divider
- Low 4μA quiescent current at shutdown
- Standalone voltage divider (2:1), doubler (1:2), or inverter (1:-1) conversion
- Over 97% peak efficiency
- Soft startup into steady-state operation
- Inrush current limit and overcurrent protection
- Parallel operation for higher output power
- Integrated bootstrap diodes
- Available in a 3mm x 3mm LFCSP package
Applications
- Battery system applications
- Portable consumer electronics
- Industrial applications
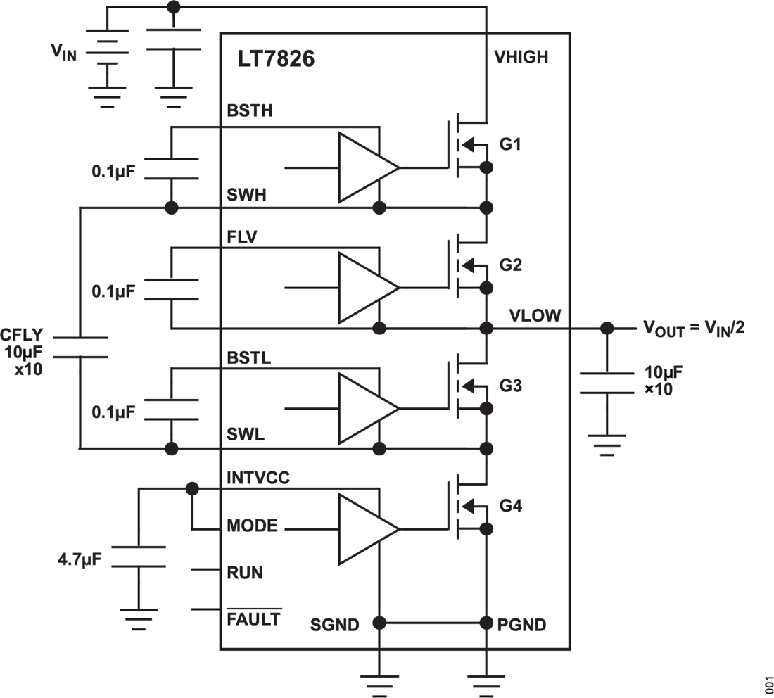
Typical Application Circuit
Yayınlandı: 2025-09-15
| Güncellenmiş: 2025-10-01
