Analog Devices Inc. LT8336 Silent Switcher® Step-Up DC-DC Converter IC
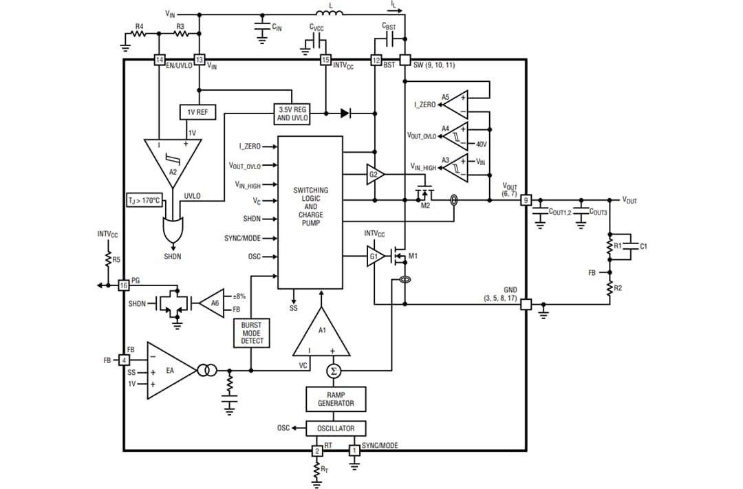
Analog Devices Inc. LT8336 Step-Up Silent Switcher® DC-DC Converters use a fixed frequency, current mode control scheme to provide excellent line and load regulation. These low IQ, synchronous DC-DC converters utilize Silent Switcher architecture and optional spread-spectrum frequency modulation to minimize EMI emissions while delivering high efficiencies at high switching frequencies. The wide input/output voltage range, low VIN pin quiescent current in Burst Mode operation, and 100% duty cycle capability for the synchronous MOSFET in pass-through operation (VIN ≥ VOUT), make the LT8336 ideally suited for general purpose step-up and automotive pre-boost applications.The LT8336 integrates 40V, 2.5A power switches, operating at a fixed switching frequency programmable between 300kHz and 3MHz and synchronizable to an external clock. Pulse-skipping or Burst Mode operation can be selected, with or without spread-spectrum frequency modulation, to optimize efficiency and EMI performance. This device also features an output soft-start, an output Power Good flag, and output overvoltage lockout.
The Analog Devices Inc. LT8336 DC-DC Converters are available in compact QFN16 packages and have a standard operating temperature range of -40°C to +125°C and an extended operating temperature range of -40°C to +150°C.
Features
- Silent Switcher architecture
- Ultra-low EMI emissions
- Optional spread-spectrum frequency modulation
- Integrated 40V, 2.5A power switches
- Wide 2.7V to 40V input/output voltage range
- Low VIN pin quiescent current
- 0.3µA in shutdown
- 4.0µA in Burst Mode® operation
- 15.0µA in pass-through (VIN > VOUT)
- 100% duty cycle capability for synchronous MOSFET
- Adjustable and synchronizable 300kHz to 3MHz frequency range
- Pulse-skipping or Burst Mode operation at light load
- Output soft-start and Power Good monitor
- Internal compensation
- Accurate 1V enable pin threshold
- Operating temperature ranges
- LT8336E: -40°C to +125°C
- LT8336J, LT8336H: -40°C to +150°C
- 3.0mm x 3.0mm x 0.94mm LQFN16 package
- RoHS compliant
- AEC-Q100 qualified
Applications
- Automotive and industrial power supplies
- General purpose step-up
Videos
Block Diagram
Typical Application Circuit
Yayınlandı: 2020-10-07
| Güncellenmiş: 2025-02-03
