Analog Devices Inc. LTC7819 Synchronous Step-Down Controller
Analog Devices Inc. LTC7819 Synchronous Step-Down Controller is a high-performance triple step-down synchronous DC-DC switching regulator controller that drives all N-channel power MOSFET stages. The LTC7819 features a constant frequency current mode architecture allowing a phase-lockable switching frequency of up to 3MHz. The device has a wide operating 4.5V to 40V input supply range. The three controller output stages operating out-of-phase minimize power loss and supply noise.The ADI LTC7819 Controller's very low no-load quiescent current extends operating runtime in battery-powered systems. OPTI-LOOP compensation employs the transient response to optimize a wide range of output capacitance and ESR values. The LTC7819 delivers a precision 0.8V reference and power good output indicators. The MODE pin selects Burst Mode operation, pulse-skipping mode, or continuous inductor current mode at light loads.
Furthermore, the LTC7819 features a spread-spectrum operation that significantly reduces the peak radiated and conducted noise on the input and output supplies. This enables easier compliance with electromagnetic interference (EMI) standards.
Features
- Triple buck synchronous controllers
- 4.5V to 40V Wide input voltage range
- 0.8V to 99% VIN Wide output voltage range
- 14μA (14V to 3.3V, Channel 1 On) Low operating IQ
- Spread spectrum operation
- RSENSE or DCR Current sensing
- Integrated bootstrap supply charge pump (channel 1)
- PassThru™/100% duty cycle capability (channel 1), 99% duty cycle (channels 2 and 3)
- Programmable fixed frequency (100kHz to 3MHz)
- Phase-lockable frequency (100kHz to 3MHz)
- Selectable continuous, pulse-skipping, or low ripple, Burst Mode® operation at light loads
- 1.5μA Low shutdown IQ
- Small 40-lead 6mm × 6mm QFN package
- AEC-Q100 Qualified for automotive applications
Applications
- Automotive and transportation
- Industrial
- Military / avionics
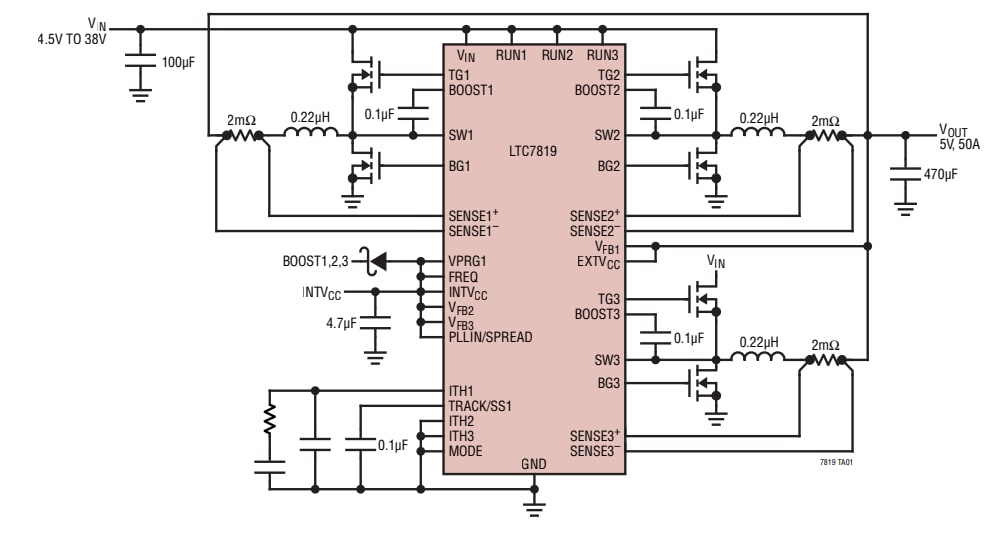
Typical Application
Yayınlandı: 2022-01-13
| Güncellenmiş: 2022-03-31
