Analog Devices Inc. LTC7825 Switched Capacitor DC/DC Converter
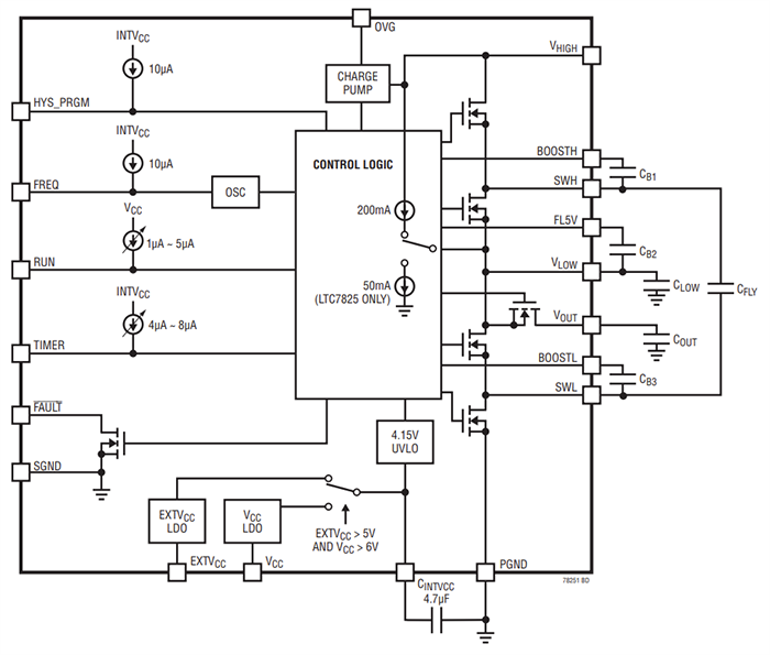
Analog Devices Inc. LTC7825 Switched Capacitor DC/DC Converter is a fully integrated monolithic device with high efficiency and a switched capacitor architecture in applications with a 2:1 input-to-output voltage ratio. LTC7825's input can survive voltage transients up to 40V when protected by an optional MOSFET between VIN and VHIGH. Input and output are fully disconnected during short-circuit conditions. The LTC7825 features integrated bootstrap diodes and provides a compact, cost-effective solution for high-power intermediate bus applications requiring currentlimit protections. The operating switching frequency can be linearly programmed from 100kHz to 1.4MHz. The Analog Devices Inc. LTC7825 Switched Capacitor DC/DC Converter is available in a 4mm x 5mm LGA (LQFN) package.Features
- Wide VHIGH/VLOW voltage from 0V/0V to 24V/12V
- Wide VCC supply range from 4.5V to 38V
- Very high 97% efficiency at 10A load
- Input overvoltage protection with an external overvoltage protection MOSFET
- Input and output short-circuit protection
- Soft start-up into steady-state operation
- EXTVCC capable of 5V to 14V input for high-efficiency
- Inrush current limit and protection
- Integrated bootstrap diodes
- Programmable operating frequency from 100kHz to 1.4MHz
- Available in a 4mm x 5mm LGA (LQFN) package
Applications
- Consumer electronics
- Industrial applications
- Battery applications
Typical Application
Block Diagram
Yayınlandı: 2024-01-12
| Güncellenmiş: 2025-03-25
