Analog Devices / Maxim Integrated MAX16173 Ideal Diode Controllers
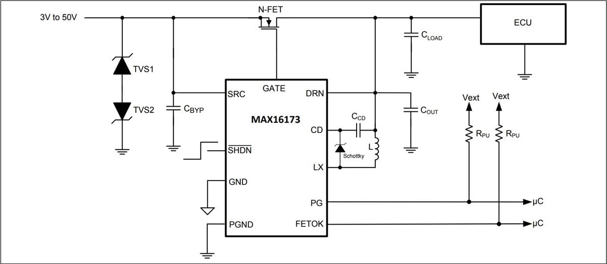
Analog Devices MAX16173 Ideal Diode Controllers ensure system protection against unexpected power disruptions. The MAX16173 has a wide operating voltage range of 3V to 50V and a low shutdown current of just 3μA. Analog Devices MAX16173 controllers are ideal for powering critical systems in the demanding environment of the automotive industry. The integrated boost converter is a standout feature, allowing the external N-Channel power MOSFET to be driven 11V above the source during high-load operation for maximum efficiency and reliability.Features
- -42V to +65V protection voltage range
- 3V to 50V operating voltage range
- MOSFET diagnostic test
- 3μA (Typ.) shutdown current
- Active rectifier
- Open-drain FETOK output
- Open-drain power good output
- -40°C to +125°C temperature range
- 3mm x 3mm side wettable TDFN
Applications
- Automotive power systems
- Network telecom power systems
- RAID systems
- Servers
Typical Application Circuit
Yayınlandı: 2023-02-13
| Güncellenmiş: 2023-04-12
