Analog Devices / Maxim Integrated MAX17261 Fuel Gauge ICs
Analog Devices Inc. MAX17261 Fuel Gauge ICs are designed to use the ModelGauge™ m5 algorithm to monitor multiple-series cell battery packs with an external resistor divider. The ModelGauge m5 algorithm simplifies host software integration and eliminates battery characterization requirements, making fuel gauge implementation easy. ADI MAX17261 ICs feature a 1mΩ to 1000mΩ wide sense resistor range, PCB metal sensing, temperature compensation, thermistor, time-to-empty, and time-to-full estimation. The algorithm provides industry-leading fuel gauge accuracy by combining the linearity of a coulomb counter and short-term accuracy with the long-term stability of a voltage-based fuel gauge.ADI MAX17261 ICs automatically compensate for discharge rate, temperature, cell aging and provides precise State-of-Charge (SOC) in percentage and remaining capacity in milliampere-hours (mAh). The ModelGauge algorithm invokes a unique correction mechanism to eliminate errors when the battery approaches the critical region near empty. Typical applications include medical devices, financial terminals, robots, e-bikes, handheld computers, battery backups, and wireless speakers.
Features
- ModelGauge m5 algorithm
- Robust against battery variation
- Eliminates coulomb counter drift
- Eliminates error near an empty voltage
- Compensates for age, current, and temperature
- It does not require empty, full, or idle states
- 5.1µA low operating current
- 1mΩ to 1000mΩ wide sense resistor range
- Monitors multiple-cell battery pack
- PCB metal sensing and temperature compensation
- A thermistor or ±1°C internal temperature
- Dynamic power estimates power capability during discharge
- Time-to-empty and time-to-empty estimation
- Predicts remaining capacity under theoretical load
- No calibration required
- Alert indicator for voltage, SOC, temperature, and current
Applications
- Tablets and 2-in-1 laptops
- Digital still, video, and action cameras
- Medical devices
- Handheld computers and terminals
- Financial terminals
- Mobile printers
- Robots
- Battery backups
- E-bikes
- Augmented/virtual reality devices
- Wireless speakers
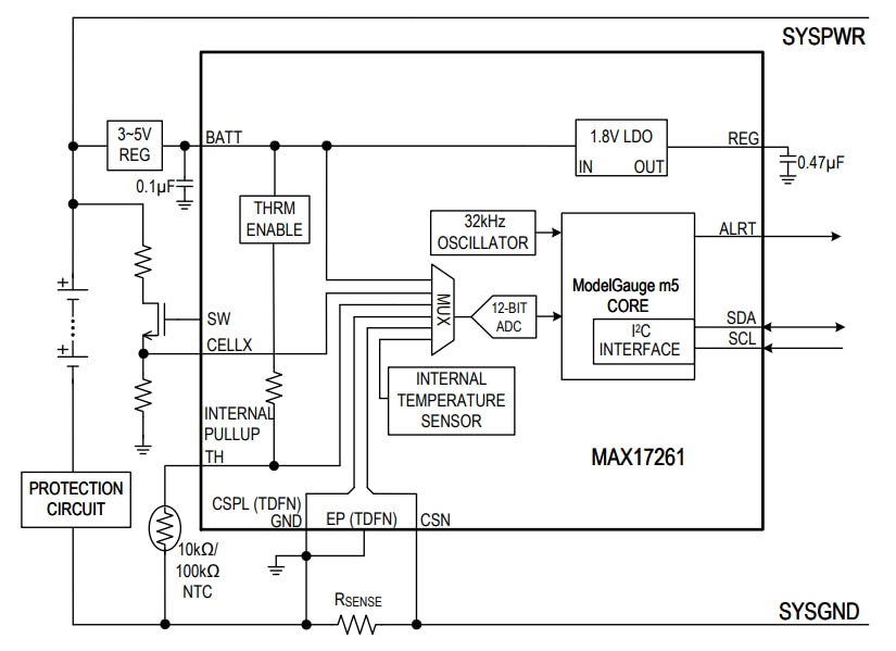
Functional Diagram
Yayınlandı: 2018-07-03
| Güncellenmiş: 2023-04-11
