Analog Devices / Maxim Integrated MAX20059 Evaluation Kit
Analog Devices MAX20059 Evaluation Kit is designed to evaluate high-voltage and highly efficient MAX20059 converter IC. This evaluation kit is optimized to generate a 5V output at 1A load current from a 48V input supply. The MAX20059 evaluation kit operates at 400kHz switching frequency. The Analog Devices MAX20059 Evaluation Kit monitors IC features such as adjustable input under-voltage lockout, adjustable soft-start, adjustable switching frequency, adjustable current limit, and open-drain RESET signal.Features
- Operates from 6.5V to 72V at 48V nominal input
- Meets stringent OEM module power consumption and performance specifications
- 5V output voltage at 400kHz switching frequency
- Up to 1A output current with adjustable peak-current limit
- Jumpers that quickly adjust peak-current limit and mode selection
- Auxiliary bootstrap LDO to improve efficiency
- Adjustable Soft-Start time with an external capacitor
- Optimized application layout and components for quick design implementation
- Proven PCB layout
- Fully assembled and tested
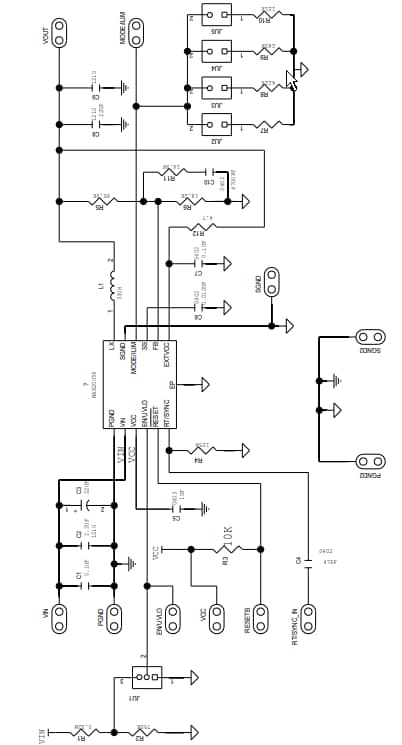
Schematic Diagram
MAX20059 Eval Kit PCB Layouts
Yayınlandı: 2019-08-02
| Güncellenmiş: 2023-04-17
