Analog Devices / Maxim Integrated MAX20402/MAX20403 Automotive Buck Converters
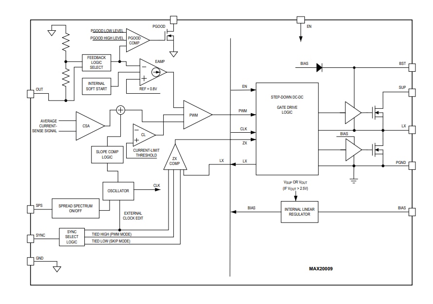
Analog Devices MAX20402 / MAX20403 Automotive Synchronous Buck Converters feature integrated high-side and low-side switches in a tiny package. The MAX20402 / MAX20403 supplies up to 2.5A/3.5A over a wide 3V to 36V input voltage range. The PGOOD signal monitors the voltage quality. The ICs operate in dropout by running at a 99% duty cycle, ideal for automotive and industrial applications. The MAX20402 / MAX20403 provides externally programmable or internally fixed output voltages of 5V and 3.3V. Fixed internal frequency choices of 3MHz / 2.1MHz / 400kHz are available, enabling for small external components and reduced output ripple with no AM interference. When SYNC is low, the MAX20402 / MAX20403 automatically enters skip mode at light loads with an ultra-low quiescent current of 10μA at no load.Analog Devices MAX20402 / MAX20403 is offered with a pin-selectable forced PWM mode to help improve EMI performance. The converters have a spread-spectrum frequency modulation option developed to minimize EMI-radiated emissions due to the modulation frequency.
The MAX20402/MAX20403 is housed in a small, 3mm x 3mm FC2QFN package and implements very few external components.
Features
- Multiple functions for small size
- Operating input voltage range of 3V to 36V
- Synchronous DC-DC converter with integrated FETs up to 2.5A/3.5A
- 10μA quiescent current in skip mode
- 3MHz / 2.1MHz / 400kHz switching frequency
- Spread-spectrum option
- Fixed 2.5ms internal soft-start
- Programmable 0.8V to 12V output voltage range or fixed 5V/3.3V options available
- 99% duty cycle operation with low dropout
- High precision for safety-critical applications
- ±1.5% output voltage accuracy in FPWM
- Precision enable thresholds for fully programmable UVLO thresholds
- Accurate windowed PGOOD
- Robust for the automotive environment
- Average current mode, forced-PWM, and skip operation
- Overtemperature, overvoltage, and short-circuit protection
- 3mm x 3mm FC2QFN
- -40°C to +125°C Operating temperature range
- 42V load-dump tolerant
- AEC-Q100 Qualified
Applications
- Automotive
- ADAS systems
- Radar modules
- Infotainment
- Industrial
- High-voltage DC-DC converters
Videos
Simplified Block Diagram
Yayınlandı: 2023-01-31
| Güncellenmiş: 2023-05-08
