Analog Devices / Maxim Integrated MAX34565 12V Hot-Plug Switches
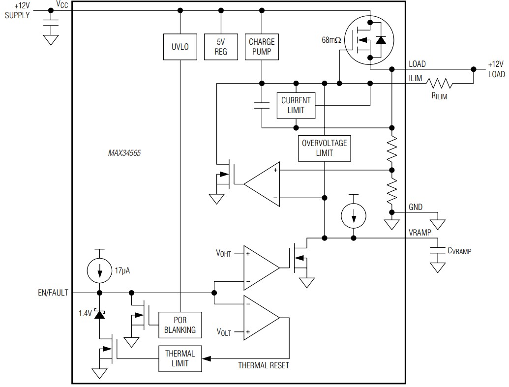
Analog Devices MAX34565 12V Hot-Plug Switches are hot-plug controllers for 12V power rails that include the required power-pass MOSFET device for 12V supplies. During hot plug, these switches control the supply output voltage ramp (dV/dt) and limit the current at a user-controlled level. The devices also limit the output voltage to protect downstream devices from overvoltage events. Analog Devices MAX34565 Hot-Plug Switches are ideal for use in a variety of applications, including base stations, servers, switchers/routers, and more.Features
- Completely integrated hot-plug functionality for 12V power rails
- Onboard power MOSFET
- No high-power RSENSE resistor needed
- Adjustable current limit
- Adjustable output voltage slew rate
- Thermal fault indication
- Output overvoltage limiting
- Onboard thermal protection
- Onboard charge pump
- Latch-off version
Applications
- Base stations
- InfiniBand™/SM
- PCI/PCI Express®
- RAID/hard drives
- Servers
- Switches/routers
Development Tool
Functional Diagram
Yayınlandı: 2012-03-22
| Güncellenmiş: 2023-04-21
