Analog Devices / Maxim Integrated MAX44241/MAX44243/MAX44246 Operational Amplifiers
Analog Devices Inc. MAX44241/MAX44243/MAX44246 Operational Amplifiers are 36V, ultra-precision, low-noise, low-drift, single/quad/dual operational amplifiers that offer near-zero DC offset and drift through the use of patented chopper stabilized and auto-zeroing techniques. This method constantly measures and compensates the input offset, eliminating drift over time and temperature and the effect of 1/f noise. These single/quad/dual devices feature rail-to-rail outputs, operate from a single 2.7V to 36V supply or dual ±1.35V to ±18V supplies, and consume only 0.42mA per channel, with only 9nV/√ input-referred voltage noise.The ICs are unity-gain stable with a gain-bandwidth product of 5MHz. With excellent specifications such as offset voltage of 5µV (max), drift of 20nV/°C (max), and 117nVP-P noise in 0.1Hz to 10Hz, these ICs are ideally suited for applications requiring ultra-low noise, and DC precision such as interfacing with pressure sensors, strain gauges, precision weight scales, and medical instrumentation. The ICs are available in 8-pin µMAX® or SO packages and are rated over the -40°C to +125°C temperature range.
Features
- 2.7V to 36V Power-supply range
- 5µV (max) Ultra-low input VOS
- Low 20nV/°C (max) of offset drift
- Low 9nV/√ noise at 1kHz
- 1µs Fast settling time
- 5MHz Gain-bandwidth product
- Rail-to-rail output
- Integrated EMI filter
- Low 0.55mA per channel (max) quiescent current
- 8-Pin µMAX/SO package
Applications
- Battery-powered equipment
- Load cell amplifiers
- PLC analog I/O modules
- Precision instrumentation
- Transducer amplifiers
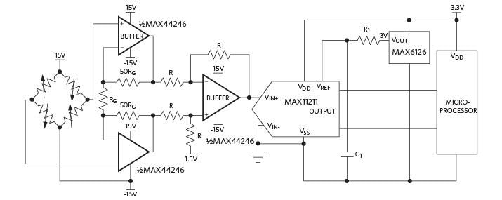
Typical Operating Circuit
Yayınlandı: 2014-02-11
| Güncellenmiş: 2023-04-13
