Broadcom ACFJ-3530T Smart Gate Drive Optocouplers
Broadcom ACFJ-3530T Smart Gate Drive Optocouplers feature an integrated flyback controller for isolated DC-DC converter and IGBT desaturation sensing with soft-shutdown protection and fault feedback. These optocouplers also feature under-voltage lockout with feedback and active Miller current clamping. The ACFJ-3530T R2Coupler™ optocouplers offer fast propagation delay and excellent timing skew performance, enabling excellent timing control and efficiency. These optocouplers have high noise immunity, 200ns maximum propagation delay, and operate within a -40°C to +125°C automotive temperature range. Typical applications include IGBT/SiC MOSFET gate drivers for traction inverters, chargers, and Heating, Ventilation, and Air Conditioning (HVAC).Features
- Qualified to AEC-Q100 Grade 1 test guidelines
- Integrated flyback controller for isolated DC-DC converter power supply control and diagnostic
- 16V ±5% regulated output supply voltage
- Programmable negative supply
- Supply output overload protection
- Supply output short circuit protection
- External primary switch that is good for load dump test conditions and high power scaling
- Integrated fail-safe IGBT protection
- IGBT desat over-current sensing, "Soft" IGBT turnoff, and fault feedback
- Under Voltage Lock-Out (UVLO) protection with feedback
- High noise immunity
- 50kV/µs at VCM = 1500V Common Mode Rejection (CMR)
- Miller current clamping
- Direct LED input with low input impedance and low noise sensitivity
- Negative gate bias
- SO-24 package with 8mm creepage and clearance
- Regulatory approvals
- UL1577, CSA
- IEC 60747-5-5
Applications
- IGBT/SiC MOSFET gate driver for:
- Traction inverters
- Chargers
- HVAC
Specifications
- -40°C to +125°C automotive temperature range
- ±1.5A minimum peak output current
- 2A minimum Miller clamp sinking current
- 200ns maximum propagation delay
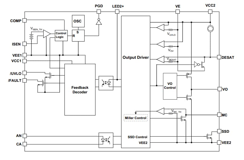
Functional Block Diagram
Yayınlandı: 2020-12-28
| Güncellenmiş: 2024-03-27
