Diodes Incorporated AP62300/1 & AP62300T Synchronous Buck Converters
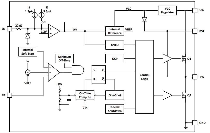
Diodes Incorporated AP62300, AP62301, and AP62300T Synchronous Buck Converters integrate a 75mΩ high-side power MOSFET and a 45mΩ low-side power MOSFET to provide high-efficiency step-down DC-DC conversion. These buck converters provide a 3A continuous output current with a 4.2V to 18.0V wide input voltage range. The AP62300, AP62301, and AP62300T Synchronous Buck Converters adopt Constant On-Time (COT) control to minimize external component count. This helps achieve a fast transient response, easy loop stabilization, and low output voltage ripple.The AP62300, AP62301, and AP62300T Synchronous Buck Converters are optimized for Electromagnetic Interference (EMI) reduction. These devices have a proprietary gate driver scheme to resist switching node ringing without sacrificing MOSFET turn-on and turn-off times, which reduces high-frequency radiated EMI noise caused by MOSFET switching.
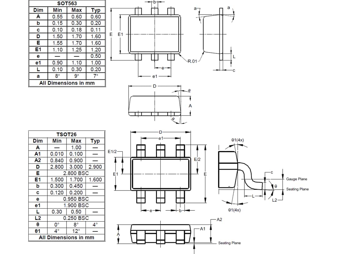
The AP62300 and AP62301 are available in SOT563 and TSOT26 packages. The AP62300T is available in a TSOT26 package. These devices are fully EU Directive 2002/95/EC (RoHS), 2011/65/EU (RoHS 2), and 2015/863/EU (RoHS 3) compliant.
Features
- 4.2V to 18.0V wide input range (VIN)
- 0.8V to 7V output voltage (VOUT)
- 3A continuous output current
- Reference voltage
- AP62300 and AP62301: 0.8V ±1% @ TA = +25°C
- AP62300T: 0.763V ±1%@ TA = +25°C
- 750kHz switching frequency (VIN = 12V, VOUT = 5V)
- 155μA low quiescent current (Pulse Frequency Modulation)
- Up to 83% efficiency at 5mA light load
- Proprietary gate driver design for best EMI reduction
- Protection circuitry
- Undervoltage Lockout (UVLO)
- Cycle-by-cycle valley current limit
- Thermal shutdown
- Package options
- AP62300 and AP62301: SOT563, TSOT26
- AP62300T: TSOT26
- Totally lead-free and fully RoHS compliant
- Halogen and Antimony free; "Green" device
Applications
- 5V and 12V distributed power bus supplies
- Flat-screen TV sets and monitors
- Set-top boxes
- Consumer electronics
- FPGA, DSP, and ASIC supplies
- White goods and small home appliances
- Home audio
- Network systems
- General-purpose point of load
Functional Block Diagram
Typical Application Circuit
Package Outline
Yayınlandı: 2020-06-17
| Güncellenmiş: 2024-08-01
