Diodes Incorporated AP6335xQ Automotive Synchronous Buck Converters
Diodes Incorporated AP6335xQ Automotive Synchronous Buck Converters are AEC-Q100 qualified, 3.5A, synchronous DC-to-DC power converters with a wide 3.8V to 32V input voltage range. The AP6335xQ converters integrate a 74mΩ high-side power MOSFET and a 40mΩ low-side power MOSFET to provide high-efficiency step-down DC-DC conversion. These devices minimize external component count due to its adoption of peak current mode control along with its integrated loop compensation network.The AP6335xQ design is optimized for reducing Electromagnetic Interference (EMI). The device has a proprietary gate driver scheme to resist switching node ringing without sacrificing MOSFET turn-on and turn-off times, which reduces high-frequency radiated EMI noise caused by MOSFET switching. The AP6335xQ also features a Frequency Spread Spectrum (FSS) with a switching frequency jitter of ±6%, which reduces EMI by not allowing emitted energy to stay in any one frequency for a significant period.
The Diodes Incorporated AP6335xQ Automotive Synchronous Buck Converter is in a 3mm x 2mm, V-DFN3020-13/SWP (Type A1) package with wettable flanks.
Features
- AEC-Q100 qualified with the following results
- Device temperature grade 1: -40°C to 125°C TA range
- Device HBM ESD classification level H2
- Device CDM ESD classification level C5
- 3.8V to 32V input voltage range
- 5A continuous output current
- 8V ± 1% reference voltage
- 22µA low quiescent current (Pulse Frequency Modulation)
- 450kHz switching frequency
- Supports Pulse Frequency Modulation (PFM) up to 86% efficiency at 5mA light load
- Proprietary gate driver design for best EMI reduction
- Frequency Spread Spectrum (FSS) to reduce EMI
- Low-Dropout (LDO) mode
- Power good indicator with 5MΩ internal pull-up
- Precision enable threshold to adjust UVLO
- Protection circuitry
- Undervoltage Lockout (UVLO)
- Output Undervoltage Protection (UVP)
- Cycle-by-cycle peak current limit
- Thermal shutdown
- Lead-free finish fully RoHS compliant
- Halogen and antimony free “Green” device
Applications
- Advanced Driver Assistance Systems (ADAS)
- 12V automotive power systems
- Automotive infotainment
- Automotive instrument clusters
- Automotive body electronics and lighting
- Automotive telematics
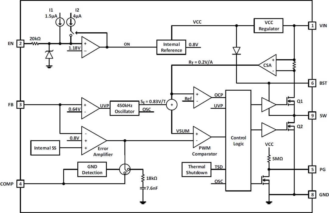
Block Diagram
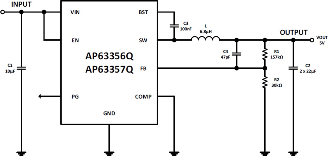
Typical Application Circuit
Yayınlandı: 2020-10-07
| Güncellenmiş: 2024-08-16
