Diodes Incorporated AP61100 Synchronous Buck Converter
Diodes Incorporated AP61100 Synchronous Buck Converter is a low quiescent current converter that operates at 2.3V to 5.5V wide input voltage range. This converter integrates a 110mΩ high-side power MOSFET and an 80mΩ low-side power MOSFET to provide high-efficiency step-down DC-DC conversion. The AP61100 converter adopts Constant On-Time (COT) control, achieving fast transient response, easy loop stabilization, and low output voltage ripple. This converter is available in a SOT563 package. Typical applications include 5V input distributed power bus supplies, white goods, small home appliances, FPGA, DSP, ASIC supplies, network video cameras, and wireless routers.Features
- Fully integrates a 110mΩ high-side power MOSFET and an 80mΩ low-side power MOSFET
- Provides high-efficiency step-down DC-DC conversion
- Adopts Constant On-Time (COT) control to achieve
- Fast transient response
- Easy loop stabilization
- Low output voltage ripple
- Programmable operation mode through EN
- Pulse Frequency Modulation (PFM)
- Pulse Width Modulation (PWM) regardless of output load
- AP61102 power-good indicator
- Protection circuitry
- Undervoltage Lockout (UVLO)
- VIN Over-Voltage Protection (OVP)
- Peak current limit
- Valley current limit
- Thermal shutdown
Specifications
- 2.3V to 5.5V wide input voltage range
- 15μA low quiescent current (PFM)
- 1A continuous output current
- 0.6V to 3.6V output voltage range
- 0.6V±2% reference voltage
- 2.2MHz switching frequency (VIN=5V and VOUT=1.8V)
- Up to 89% efficiency at 5mA light load
Applications
- 5V input distributed power bus supplies
- White goods and small home appliances
- FPGA, DSP, and ASIC supplies
- Network video cameras
- Wireless routers
- Consumer electronics
- General-purpose point of load
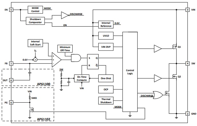
Functional Block Diagram
Typical Application Diagram
Yayınlandı: 2020-03-26
| Güncellenmiş: 2024-07-29
