Diodes Incorporated AP64351Q Synchronous Buck Converter
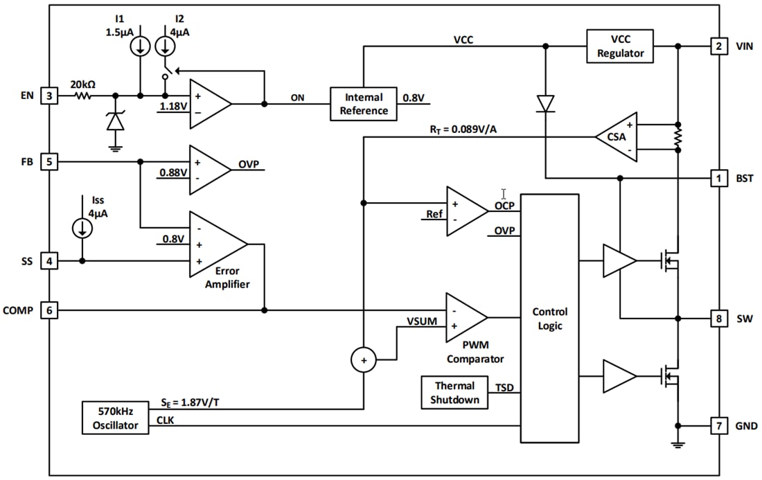
Diodes Inc. AP64351Q Synchronous Buck Converter is an automotive-compliant, 3.5A, synchronous buck converter with a wide input voltage range of 3.8V to 40V. The device fully integrates a 75mΩ high-side power MOSFET and a 45mΩ low-side power MOSFET to provide high-efficiency step-down DC-DC conversion. Diodes Inc. AP64351Q is easy to use because it minimizes the external component count due to its adoption of peak current mode control.The AP64351Q design is optimized to reduce Electromagnetic Interference (EMI). The device has a proprietary gate driver scheme to resist switching node ringing without sacrificing MOSFET turn-on and turn-off times, which reduces high-frequency radiated EMI noise caused by MOSFET switching. AP64351Q also features a Frequency Spread Spectrum (FSS) with a switching frequency jitter of ±6%, which reduces EMI by not allowing emitted energy to stay in any frequency for a significant time.
Features
- AEC-Q100 qualified with the following results
- Device temperature Grade 1: -40°C to +125°C TA range
- Device HBM ESD Classification Level H2
- Device CDM ESD Classification Level C5
- 3.8V to 40V VIN
- 3.5A continuous output current
- 0.8V ±1% reference voltage
- 22μA low quiescent current (pulse frequency modulation)
- 570kHz switching frequency
- Programmable soft-start time
- Up to 85% efficiency at 5mA light load
- Proprietary gate driver design for best EMI reduction
- Frequency Spread Spectrum (FSS) to reduce EMI
- Low-Dropout (LDO) mode
- A precision-enable threshold to adjust UVLO
- Protection circuitry
- Undervoltage Lockout (UVLO)
- Output Overvoltage Protection (OVP)
- Cycle-by-cycle peak current limit
- Thermal shutdown
- Lead-free & fully RoHS compliant
- Halogen and antimony-free “Green” device
- AP64351Q is suitable for automotive applications requiring specific change control
- Part is AEC-Q100 qualified
- PPAP capable
- Manufactured in IATF 16949 certified facilities
Applications
- 12V automotive power systems
- Automotive infotainment
- Automotive instrument clusters
- Automotive telematics
- Advanced Driver Assistance Systems (ADAS)
Functional Block Diagram
Yayınlandı: 2020-06-30
| Güncellenmiş: 2024-08-05
