Diodes Incorporated AP72200WLCSP-20-EVM Evaluation Module
Diodes Incorporated AP72200WLCSP-20-EVM Evaluation Module evaluates the performance of an AP72200 converter. This AP72200 is a high-current synchronous DC/DC buck-boost converter with high efficiency, excellent transient response, and high DC output accuracy. The AP72200 evaluation board is designed with a simple layout and allows easy access to the appropriate signals through the test points. Typical applications include smartphones, tablets, and portable consumer devices.Features
- Evaluates the performance of the AP72200 converter
- Simple layout
- 2.3V to 5.5V input voltage range
- 2.6V to 5.14V output voltage range
- 2A output current
- -30°C to 85°C operating temperature range
Applications
- Smartphones
- Tablets
- Portable consumer devices
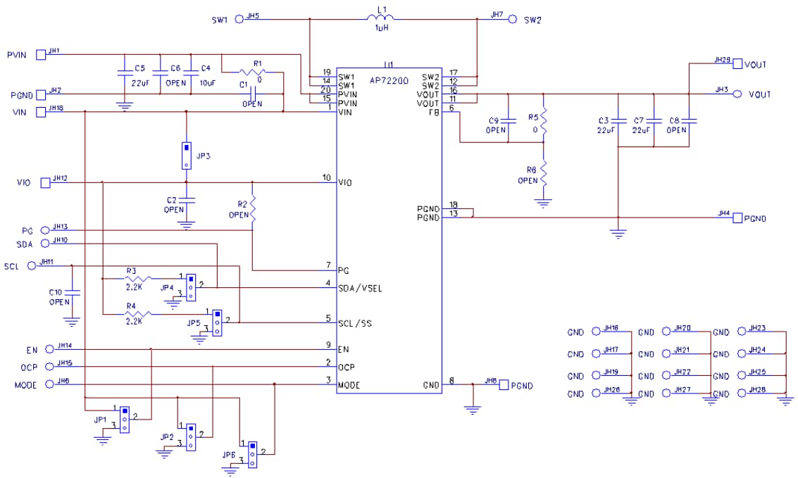
Board Schematic
Yayınlandı: 2020-07-14
| Güncellenmiş: 2024-08-08
