Diodes Incorporated AP72250 Synchronous Boost Converter
Diodes Incorporated AP72250 Synchronous Boost Converter is designed with a 4.7A switching current and requires a minimum 1V input startup voltage. This converter operates in a wide input voltage range of 0.6V to 5.5V and offers an output voltage of 1.7V to 5.5V range. The AP72250 boost converter fully integrates a 20mΩ high-side power MOSFET and a 26mΩ low-side power MOSFET to provide high-efficiency step-up DC-DC conversion. This device is easily used by minimizing the external component count due to its adoption of peak current-mode control, allowing it to handle wide input-to-output ratios. The AP72250 converter achieves outstanding performance in line- and load-transient responses and seamless transitions between boost and pass-through modes. Typical applications include low-voltage power cells, portable consumer devices, supercapacitors, USB power supplies, power banks, and industrial metering equipment.Features
- 0.6V to 5.5V input voltage range (VIN)
- 1V minimum input startup voltage
- 1.7V to 5.5V output voltage (VOUT)
- 7A switching current
- 8V ±1% reference voltage
- Selectable operation mode:
- Pulse Frequency Modulation (PFM)
- Ultrasonic Mode (USM)
- Forced Pulse Width Modulation (FPWM)
- 20μA low Quiescent current (PFM)
- 900kHz switching frequency
- Up to 89% efficiency at 5mA light load
- Power-Good indicator with 5MΩ internal pull-up resistor
- Protection circuitry:
- Undervoltage Lockout (UVLO)
- Peak current limit
- Negative (valley) current limit
- Output Short Circuit Protection (SCP)
- Thermal shutdown
- Lead-free and fully RoHS compliant
- Halogen and Antimony free - "Green" device
Applications
- Low voltage power cells
- Portable consumer devices
- Supercapacitor charge storages
- USB power supplies
- Power banks
- Industrial metering equipment
Application Circuit
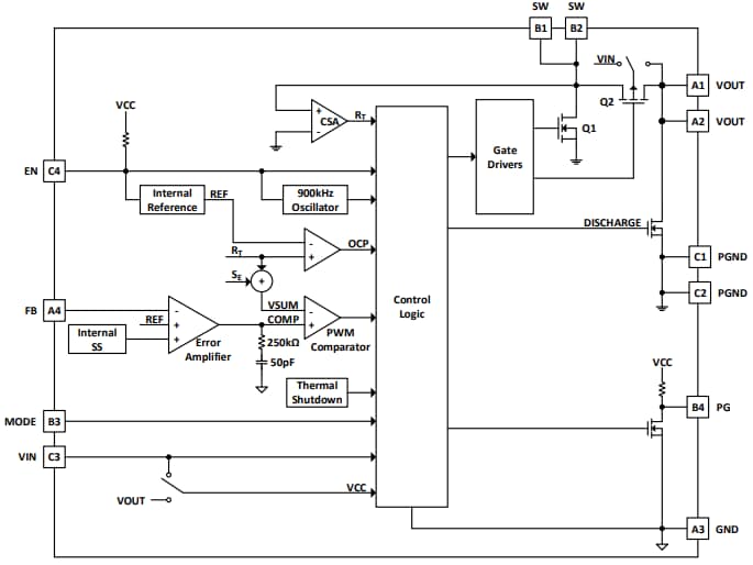
Block Diagram
Performance Graph
Yayınlandı: 2022-06-02
| Güncellenmiş: 2022-07-26
