Infineon Technologies TLT9252VLC High-Speed CAN FD Transceiver
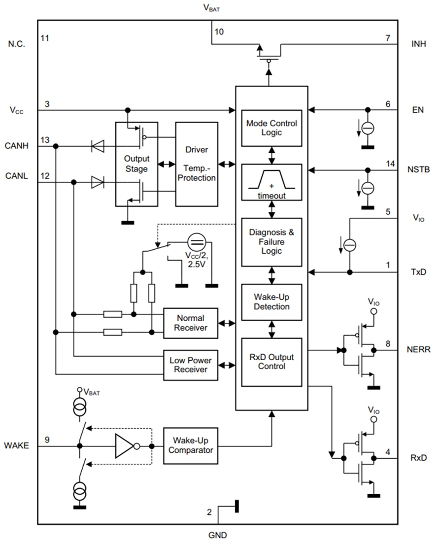
Infineon Technologies TLT9252VLC High-Speed CAN FD Transceiver is designed for HS CAN networks up to 5Mbit/s in automotive and industrial applications. As an interface between the physical bus layer and the CAN protocol controller, the TLT9252VLC drives the signals to the bus and protects the microcontroller against interferences generated within the network. Based on the high symmetry of the CANH and CANL signals, the TLT9252VLC provides very low electromagnetic emission allowing the operation without a common mode choke. The non-low power modes (Normal-operating Mode and Receive-only Mode) and low power modes (Sleep Mode and Standby Mode) are optimized for reduced current consumption based on the required functionality. Even in Sleep Mode with a quiescent current below 25µA over the entire temperature range, the TLT9252VLC can detect a Wake-Up Pattern (WUP) on the HS CAN bus. The VIO voltage reference input supports 3.3V and 5V supplied microcontrollers. The Infineon Technologies TLT9252VLC is integrated into a RoHS-compliant PG-TSON-14 package and fulfills the requirements of the ISO11898-2 (2016).Features
- Fully compliant to ISO11898-2 (2016) and SAE J2284-4/-5
- Infineon automotive quality
- AEC-Q100 Grade 0 (Ta: -40°C to +150°C) qualification for high-temperature mission profiles
- Guaranteed loop delay symmetry to support CAN FD data frames up to 5MBit/s
- Bus Wake-up Pattern (WUP) function with optimized filter time (0.5µs - 1.8µs) for worldwide OEM usage
- Excellent ESD robustness +/-10kV (HBM) and +/-9kV (IEC 61000-4-2)
- Very low current consumption in Sleep Mode of max. 25µA
- Dual Power Supply Solution via VBAT and VCC for robust behavior during battery cranking
- Extended supply range on VCC and VIO supply
- Fail-safe features like TxD time-out, RxD recessive clamping, and overtemperature shut-down
- Very low electromagnetic emission (EME) for chokeless usage
- A wide common-mode range for electromagnetic immunity (EMI)
- CAN short circuit proof to ground, battery, and VCC
- Undervoltage detection on VBAT, VCC and VIO
- Autonomous bus biasing according to ISO11898-2 (2016)
- Bus Wake-up (WUP) and Local Wake-Up (LWU)
- INH output to control external circuity
- Improved robust local failure diagnosis via NERR output pin
- Green Product (RoHS compliant)
Applications
- Car powertrain and transmission applications
- Infotainment applications
- Cluster modules
- Radar applications
- HVAC
Block Diagram
Yayınlandı: 2022-07-11
| Güncellenmiş: 2022-07-21
