Microchip Technology PIC16(L)F178 Microcontrollers
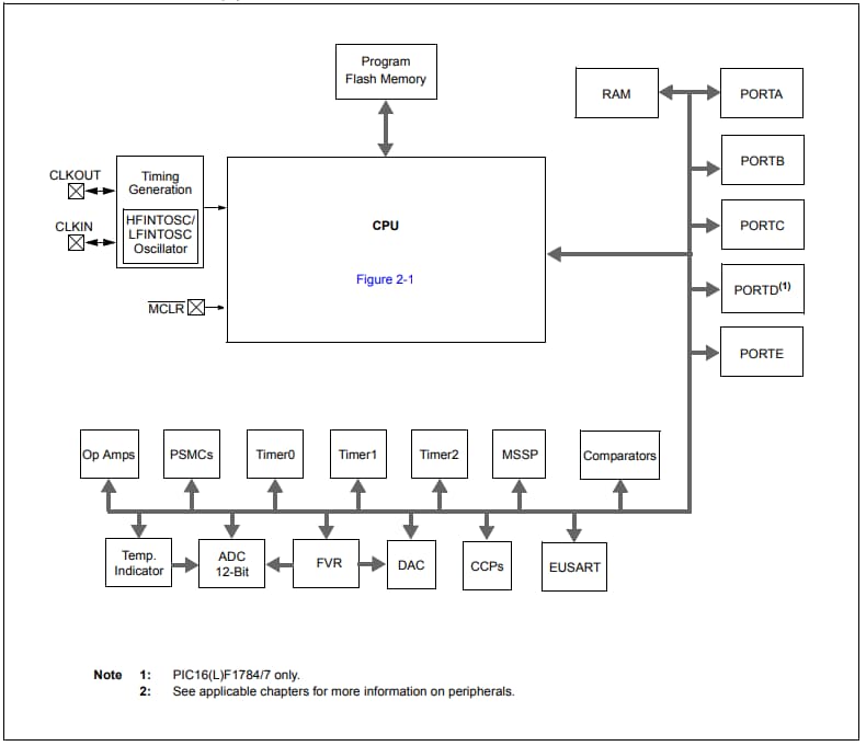
Microchip Technology PIC16(L)F178 Microcontrollers (MCUs) are 8-bit advanced analog flash MCUs with 32MHz clock input and 125ns instruction cycle. These MCUs operate in direct, indirect, and relative addressing modes with two full 16-bit File Select Registers (FSRs). The PIC16(L)F178 MCUs from Microchip Technology come with up to 8KW flash memory, 256 Bytes of data EEPROM, and up to 1024 Bytes of RAM. These MCUs feature ADC, 8-bit DAC, four high-speed comparators, and up to three operational amplifiers.Features
- High-Performance RISC CPU
- Only 49 instructions
- Operating Speed
- DC-32MHz clock input
- DC-125ns instruction cycle
- Interrupt capability with automatic context saving
- Direct, indirect, and relative addressing modes
- Two Full 16-bit File Select Registers (FSRs)
- FSRs can read program and data memory
- Memory
- Up to 8KW Flash Program Memory
- Self-programmable under software control
- Programmable code protection
- Programmable write protection
- 256 Bytes of data EEPROM
- Up to 1024 Bytes of RAM
- Up to 8KW Flash Program Memory
- High-Performance PWM Controller
- Three Programmable Switch Mode Controller (PSMC) Modules
- 16-bit period, duty cycle, and phase
- 16ns clock resolution
- Dead-band control wit 8-bit counter
- Auto-shutdown and restart
- Leading and falling edge blanking
- Burst mode
- Three Programmable Switch Mode Controller (PSMC) Modules
- Analog Peripheral
- Analog-to-Digital Converter (ADC)
- Fully differential 12-bit converter
- Up to 75ksps conversion rate
- 11 single-ended channels
- 5 differential channels
- Positive and negative reference selection
- 8-bit Digital-to-Analog Converter (DAC)
- Output available externally
- Positive and negative reference selection
- Internal connections to comparators, op-amps, Fixed Voltage Reference (FVR), and ADC
- Four high-speed comparators
- Up to three operational amplifiers
- Analog-to-Digital Converter (ADC)
- Digital Peripheral
- Timer0
- 8-bit timer/counter with 8-bit timer/programmable prescaler
- Enhance Timer1
- 16-bit timer/counter with prescaler
- Timer2
- 8-bit timer/counter with 8-bit period register, prescaler, and postscaler
- Two Capture/Compare/PWM modules (CCP)
- Timer0
Block Diagram
Yayınlandı: 2020-12-02
| Güncellenmiş: 2024-08-13
