Monolithic Power Systems (MPS) EV2167A-Q-00A Buck Converter Evaluation Board
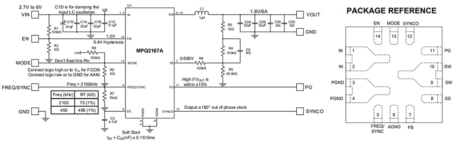
Monolithic Power Systems (MPS) EV2167A-Q-00A Buck Converter Evaluation Board demonstrates the capabilities of the MPQ2167A-AEC1, a configurable-frequency (300kHz to 2.2MHz), synchronous, step-down switching regulator with integrated internal high-side and low-side power MOSFETs. The fully-assembled and tested EV2167A-Q-00A generates a 1.8V output voltage at load currents up to 6A from a 2.7V to 6V input range with a 2.1MHz switching frequency.The MPQ2167A-AEC1 voltage regulator provides up to 6A continuous output current with peak current control for excellent transient responses. The device can be configured for advanced asynchronous mode (AAM) or forced continuous conduction mode (FCCM) operation at light loads. AAM provides high efficiency by reducing switching losses under light-load conditions, while FCCM offers controllable frequency and a lower output ripple.
Features
- 2.7V to 6.0V operating input range
- Adjustable output from 0.606V
- Up to 6A continuous output current
- High-efficiency synchronous mode control
- 35mΩ and 25mΩ internal power MOSFETs
- Configurable frequency up to 2.2MHz
- External SYNC clock up to 2.2MHz
- 42μA quiescent current
- Low shutdown mode current
- 100% duty cycle operation
- Internal compensation mode
- Selectable AAM or FCCM operation
- External soft start
- Remote EN control
- Power good indicator
- Cycle-by-cycle OCP, SCP, VIN ULVO, VOUT OVP, and thermal shutdown
- Available in a wettable flank, QFN-14 (3mm x 3mm) package
- AEC-Q100 Grade 1 available
Applications
- Automotive infotainment
- Automotive clusters
- Automotive telematics
- Industrial supplies
- Battery-powered devices
Schematic
Yayınlandı: 2023-01-25
| Güncellenmiş: 2023-01-30
