Monolithic Power Systems (MPS) EV5061-QV-00A Evaluation Board
Monolithic Power Systems (MPS) EV5061-QV-00A Evaluation Board is designed to evaluate MP5061 hot swap voltage controllers. The MP5061 is a hot-swap protection device designed to protect circuitry on its output from transients on its input. This evaluation board is a fully assembled and tested evaluation board. The EV5061-QV-00A board features a 4.5V to 28V input and output voltage range, and 10A output current. This evaluation board operates at ±5% current monitor accuracy and <200ns fast response for short protection. The EV5061-QV-00A evaluation board is ideal for hot-swap, PC cards, disk drives, and laptops.Features
- Integrated 7mΩ power FET
- 5A to 15A adjustable current limit
- 36V input transient before VOUT start-up
- Output current measurement
- ±5% current monitor accuracy
- <200ns fast response for short protection
- PG detector and FLTB Indication
- PG asserts low at VIN = 0
- Damaged MOSFET detection
- External soft-start
- Under-voltage lockout
- Thermal protection
- Small QFN-22 (3mmx5mm) package
Applications
- Hot swap
- PC cards
- Laptops
- Disk drives
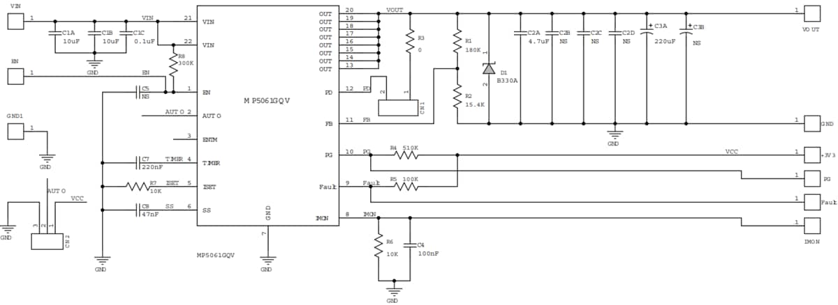
Schematic Diagram
Yayınlandı: 2024-06-21
| Güncellenmiş: 2024-06-28
