Monolithic Power Systems (MPS) EV6545 Evaluation Boards
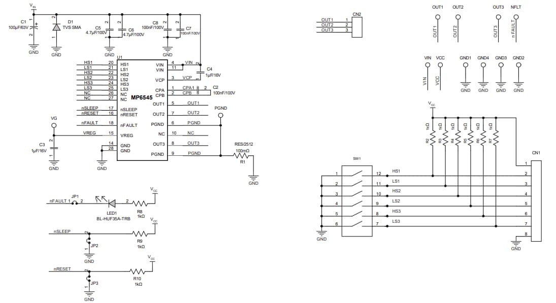
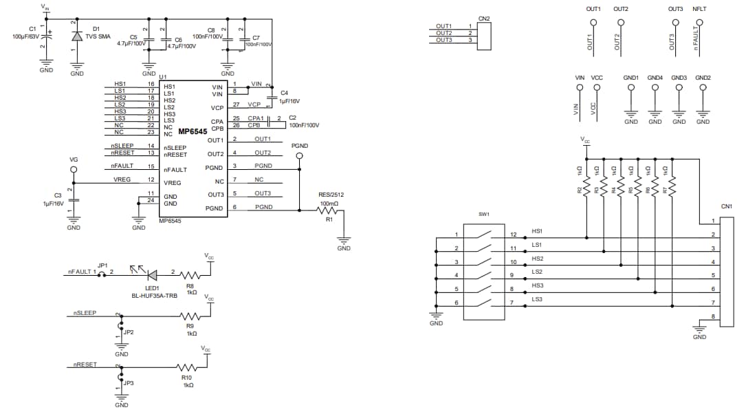
Monolithic Power Systems (MPS) EV6545 evaluation boards are designed to demonstrate the capabilities of the MP6545, a three-phase power stage. This MP6545 drives Brushless DC (BLDC) motors or other loads. The MP6545 offers separate High-Side (HS) and Low-Side (LS) input pins for each output pin. Input control signals are generated on the board or come from an external controller via the connector on the board. This EV6545 evaluation board operates at a 4.5V to 45V input voltage range and offers a 2.5A maximum output current.Features
- High-side (HS) input pins for each output pin
- Low-side (LS) input pins for each output pin
- 4.5V to 45V input voltage range
- 2.5A maximum output current
Schematic Diagram - EV6545-F-00A Evaluation Board
Schematic Diagram - EV6545-V-00A Evaluation Board
Datasheets
Yayınlandı: 2023-10-18
| Güncellenmiş: 2023-10-30
