Monolithic Power Systems (MPS) MP1923 Half-Bridge Gate Drivers
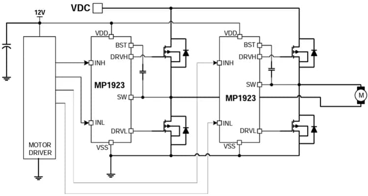
Monolithic Power Systems (MPS) MP1923 Half-Bridge Gate Drivers are high-frequency and N-channel MOSFET gate drivers. These drivers feature 120V Bootstrap Voltage (VBST) range, 20ns typical propagation delay, 8A sink current, 7A source current at 12V, and <5ns gate driver matching time delay. The MP1923 gate drivers include independently controlled Low-Side MOSFET (LS-FET) and High-Side MOSFET (HS-FET) driver channels. The MP1923 drivers are available in QFN-10 (4mm x 4mm), QFN-8 (4mm x 4mm), and SOIC-8 packages. Typical applications include motor drivers, telecom half-bridge power supplies, avionics DC/DC converters, two-switch forward converters, and active-clamp forward converters.Features
- Drives an N-channel MOSFET half-bridge
- Low dropout with 4.5V Under-Voltage Lockout (UVLO) falling threshold
- 120V Bootstrap Voltage (VBST) range
- On-chip bootstrap diode
- 20ns typical propagation delay
- 8A sink current
- 7A source current at 12V VDD
- <5ns gate driver matching time delay
- Drives a 1nF load with 7.2ns Rise Time (tRISE) and 5.5ns Fall Time (tFALL) at 12V VDD
- TTL-compatible input
- <300µA Quiescent current (IQ)
- UVLO protection for the HS-FET and LS-FET gate drivers
- Available in QFN-10 (4mm x 4mm), QFN-8 (4mm x 4mm), and SOIC-8 packages
Specifications
- -40°C to 125°C operating junction temperature range
- ESD ratings:
- ±2000V Human Body Model (HBM)
- ±500V Charged Device Model (CDM)
- <50V/ns Slew rate (SW)
- 5V to 17V supply voltage range
- 260°C lead temperature
- -65°C to 150°C storage temperature
Applications
- Motor drivers
- Telecom half-bridge power supplies
- Avionics DC/DC converters
- Two-switch forward converters
- Active-clamp forward converters
Typical Application Circuit Diagram
Functional Block Diagram
Yayınlandı: 2023-05-31
| Güncellenmiş: 2024-12-01
