Monolithic Power Systems (MPS) MP8795 Step-Down Converters
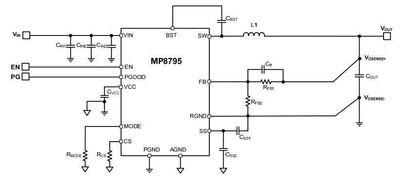
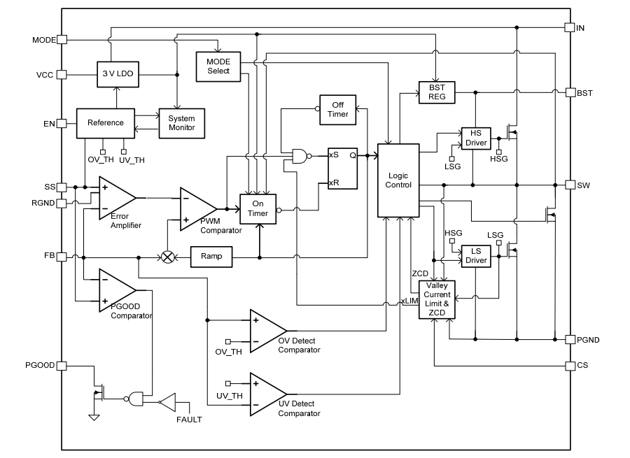
Monolithic Power Systems (MPS) MP8795 Step-Down Converters are a fully integrated compact solution achieving up to 15A of output current with excellent load and line regulation over a wide input supply range. The MP8795 employs an internally compensated constant-on-time (COT) control mode that offers a fast transient response and eases loop stabilization. The operating frequency is easily adjustable with a MODE pin configuration to 600kHz, 800kHz, or 1000kHz. This configuration results in the MP8795 frequency remaining constant regardless of the input and output voltages.The output voltage start-up ramp on the MP8795 is controlled by an internal 1ms timer and is increased by adding a capacitor on SS. An open-drain power-good (PGOOD) signal indicates if the output is within its nominal voltage range or not. PGOOD is clamped at around 0.7V with an external pull-up voltage when the input supply fails to power the MP8795.
The MPS MP8795 Step-Down Converters deliver full protection features, including over-current protection (OCP), over-voltage protection (OVP), under-voltage protection (UVP), and over-temperature protection (OTP).
The MP8795 requires a minimal number of readily available, standard, external components. The MP8795 is housed in a very compact solution in a QFN-21 (3mm x 4mm) package.
Features
- Wide input voltage range
- 2.7V to 16V with External 3.3V VCC bias
- 4V to 16V with Internal bias or external 3.3V VCC bias
- Differential output voltage remote sense
- Programmable accurate current limit level
- 15A Output current
- Low RDS(ON) integrated power MOSFETs
- Selectable pulse skip or forced CCM operation
- Excellent load regulation
- Output voltage tracking
- PGOOD Active clamped at a low level during power failure
- Programmable soft-start time from 1ms
- Selectable switching frequency from 600kHz, 800kHz, and 1000kHz
- Non-latch OCP, OVP, UVP, UVLO, and thermal shutdown, and latch-off for OVP
- Output adjustable from 0.6V to 90% VIN, up to 5.5V max
- Available in a QFN-21 (3mm x 4mm) package
Applications
- Solid-State Drives (SSD)
- Flat-panel televisions and monitors
- Set-top boxes
- Distributed power systems
ASSOCIATED BOARD
Typical Application
Block Diagram
