Monolithic Power Systems (MPS) MPQ4481 Step-Down Converters
Monolithic Power Systems (MPS) MPQ4481 Step-Down Converters integrate a switch-mode converter with a single USB current-limit switch and Type-C 5V at a 3A mode configuration channel. The MPQ4481 converters achieve a 3A output current with excellent load and line regulation over a wide input supply range. These step-down converters require a minimal number of readily available, standard, and external components. The MPQ4481 converters offer full protection features, including hiccup current limiting, output overvoltage protection (OVP), and thermal shutdown. The series offers a programmable switching frequency of up to 2.2MHz. These converters are available in a QFN-26 (5mm x 5mm) package. Applications for MPS MPQ4481 Step-Down Converters are USB-dedicated charging ports (DCP) and USB Type-C™ charging ports.Features
- Supports DCP schemes for BC1.2, divider mode, and 1.2V/1.2V mode
- Supports USB type-C 5V at 3A DFP mode
- Wide 6V to 36V operating input range
- 5.1V, 5.17V, and 5.3V selectable VOUT
- Programmable line drop compensation
- Accurate USB output current limit
- Low dropout mode
- 25mΩ/20mΩ low RDS(ON) internal buck power MOSFETs
- 15mΩ low RDS(ON) internal USB power MOSFETs
- Up to 2.2MHz operation frequency
- Forced continuous conduction mode (CCM) operation
- Load shedding versus temperature
- EN control for USB
- Fault indication for USB
- ±8kV HBM ESD rating for USB, DP, and DM
- QFN-26 (5mm x 5mm) package
- Available in AEC-Q100 grade 1
Applications
- USB DCPs
- USB Type-C charging ports
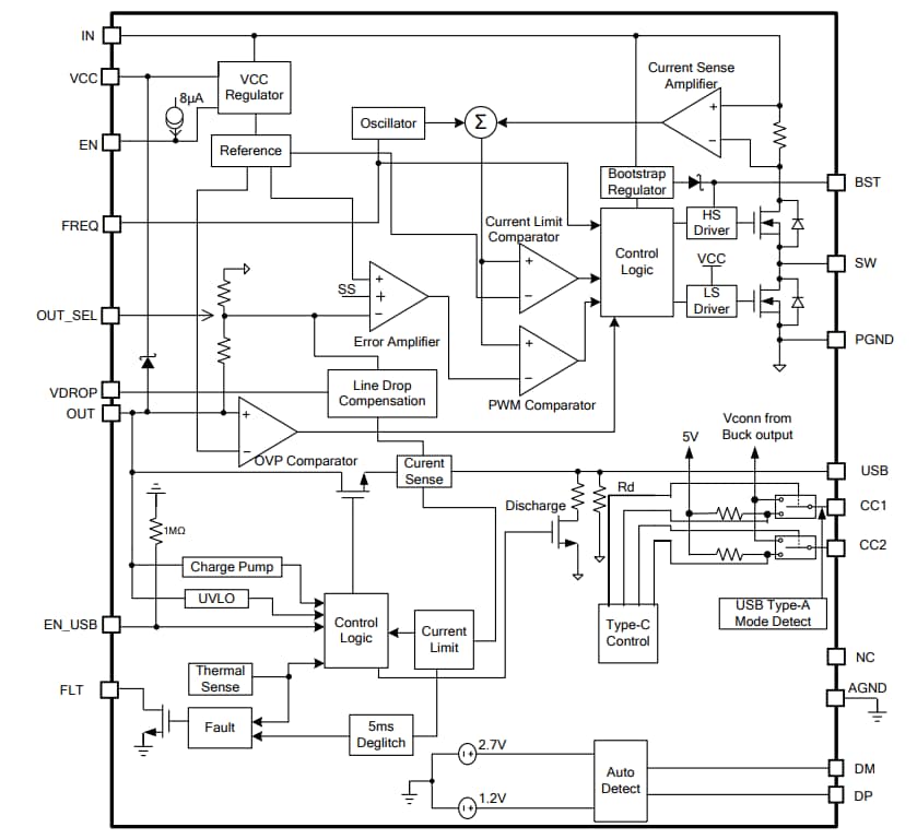
Functional Block Diagram
Typical Application Circuit Diagram
Efficiency vs Load Characteristics
Yayınlandı: 2018-10-03
| Güncellenmiş: 2023-01-12
