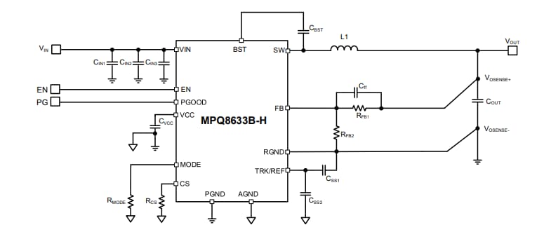
Monolithic Power Systems (MPS) MPQ8633B-H Synchronous Step-Down Converters
Monolithic Power Systems (MPS) MPQ8633B-H Synchronous Step-Down Converters are a fully integrated, high-frequency, compact solution that provides up to 20A of output current (IOUT) across a wide input voltage (VIN) range. The MPQ8633B-H offers excellent load/line regulation and operates efficiently across the entire IOUT load range. The device's internally compensated constant-on-time (COT) control delivers a fast transient response and eases loop stabilization.By configuring the mode pin, the MPS MPQ8633B-H synchronous step-down converters set the adjustable switching frequency (fSW) to 600kHz, 800kHz, or 1000kHz. This adjustment maintains a constant fSW, regardless of the output voltage (VOUT) or VIN. The VOUT start-up ramp is controlled via an internal timer (1ms). Add a capacitor to the TRK/REF pin for a longer internal timer. An open-drain power good (PGOOD) signal indicates whether VOUT is within its nominal voltage range. If the input supply fails to power the MPQ8633B-H, then PGOOD is clamped at about 0.7V via an external pull-up voltage.
The MPQ8633B-H has full protection features, including over-current protection (OCP), over-voltage protection (OVP), under-voltage protection (UVP), and thermal shutdown.
The MPQ8633B-H requires a minimal number of readily available, standard external components and is housed in a QFN-21 (3mm x 4mm) package.
Features
- Wide Input Voltage (VIN) range
- 2.7V to 16V VIN with external 3.3V VCC bias
- 4V to 16V VIN with internal bias or external 3.3V VCC bias
- Differential VOUT remote sense
- Configurable, accurate current limit
- 20A Output Current (IOUT)
- Low RDS(ON) integrated power MOSFETs
- Proprietary switching loss reduction technique
- Adaptive Constant-On-Time (COT) control for fast transient response
- Stable with zero ESR output capacitor
- 0.5% VREF for 0°C to +70°C TJ range
- 1% VREF for -40°C to +125°C TJ range
- Selectable Pulse Skip Mode (PSM)/Forced Continuous Conduction Mode (FCCM)
- Excellent load regulation
- VOUT tracking
- PGOOD Active clamped low during power failure
- Configurable Soft-Start Time (tSS) from 1ms
- Pre-bias start-up
- 600kHz, 800kHz, or 1000kHz selectable fSW
- Non-latch OCP, OVP, UVP, UVLO, and thermal shutdown
- Adjustable output between 0.6V and 90% of VIN, with a 5.5V maximum
- Available in a QFN-21 (3mm x 4mm) package
Applications
- Telecommunication/networking systems
- Servers, cloud computing, and storage
- Base stations
- General-purpose POL systems
- 12V distribution power systems
- High-end televisions
- Game consoles and graphic cards
Typical Application
