Nisshinbo NB7400GH 2-/4-Serial Cell Battery Protection IC

Nisshinbo NB7400GH 2-/4-Serial Cell Battery Protection IC is a highly reliable battery protection IC designed for 2-cell or 4-cell lithium-ion and lithium-polymer battery packs. The Nisshinbo NB7400GH provides comprehensive protection features, including overcharge, overdischarge, overcurrent, and short-circuit detection to ensure safe and stable battery operation. The IC features high-accuracy voltage detection circuits, a delay circuit, and a voltage regulator for an external real-time clock (RTC). The device also comes with a shutdown detection circuit that reduces the supply current to a minimum. With low power consumption and robust fault detection capabilities, the NB7400GH IC is ideal for applications such as power tools, electric bicycles, scooters, portable energy storage systems, and other multi-cell battery-powered devices. A wide operating temperature range makes the IC suitable for demanding environments where safety and performance are critical.

Features

  • High-voltage tolerant process
    • 32V absolute maximum rating
    • Low supply current
      • 2.5µA typical for normal operation (4.15V cell voltage, 4x cells)
      • 0.2µA maximum shutdown (standby)
  • High-accuracy voltage detection for cell n (where n = 1 to 4)
    • 4.20V to 4.85V overcharge detection voltage (VDET1n)
      • ±0.020V accuracy (Ta = +25°C)
      • ±0.025V accuracy (0°C < Ta < +60°C)
    • 2-, 4-, or 6-sec overcharge detection delay time with delay time shortening
    • VDET1n - 0V to VDET1n - 0.4V overcharge release voltage (VREL1n)
    • Voltage release type overcharge release voltage condition
  • Output voltage
    • 1.5V to 3.3V VROUT (built-in voltage regulator) pin output voltage (VVROUT)
    • ±2% VROUT accuracy
    • 4.7V typical COUT pin (CMOS output, active-high) output voltage
  • Shutdown function
    • 2.0V to 3.0V, ±0.05V shutdown detection voltage (VSHTDn) and accuracy
    • 2-, 4-, or 6-sec shutdown detection voltage delay time
    • VSHTDn + 0.2V shutdown release voltage (VSHTRn)
  • Selectable overcharge timer reset delay
  • -40°C to +85°C operating temperature range
  • 2.0mm x 2.0mm x 0.6mm, DFN(PL)2020-8-GH package
  • Halogen-free and RoHS-compliant

Applications

  • Power tools (cordless drills, saws, etc.)
  • Electric bicycles (e-bikes)
  • Electric scooters
  • Portable energy storage systems
  • Uninterruptible power supply (UPS) units
  • Medical equipment with rechargeable battery packs
  • Industrial and commercial battery packs
  • Home appliances using multi-cell lithium-ion batteries

Typical Application Circuit

Application Circuit Diagram - Nisshinbo NB7400GH 2-/4-Serial Cell Battery Protection IC

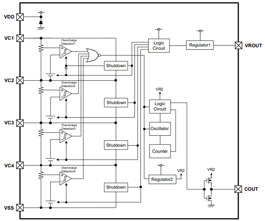
Block Diagram

Block Diagram - Nisshinbo NB7400GH 2-/4-Serial Cell Battery Protection IC
Yayınlandı: 2025-12-29 | Güncellenmiş: 2026-01-08