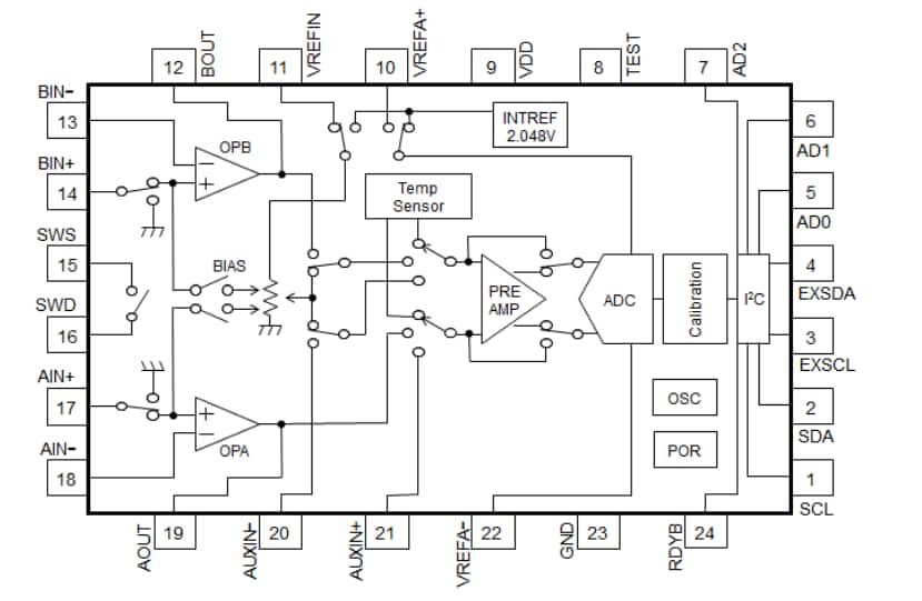
Nisshinbo NJU9101 Analog Front End
Nisshinbo Micro Devices NJU9101 Analog Front End was developed for use in micro-power sensing applications, specifically electrochemical sensors. As a smart sensor module, the NJU9101 AFE creates a complete signal processing solution between the sensor and microprocessor.The Nisshinbo NJU9101 provides 2-channel low-power operational amplifiers. These amplifiers supply potentiostats and trans-impedance amplifiers, including gas sensor systems. The NJU9101 has a calibration circuit that employs the output data of a built-in high-precision ADC. It is ideal for sensor temperature variation. The NJU9101 operates over a voltage range of 2.4V to 3.6V. The total average current consumption can be less than 5µA.
Features
- Supply voltage +2.4V to +3.6V
- Low current consumption 4µA (OPA, OPB), 150µA (ADC)
- Low noise amplifier 1.3µVpp typ. (0.1Hz to 10Hz)
- Low offset voltage amplifier of 300µV max.
- RF immunity amplifier
- Programmable cell bias voltage
- OPA at 0.3V to 1.7V (7 steps)
- OPB at 0.25V to 1.75V (50mV step)
- Programmable gain pre-amplifier of 1V/V to 8V/V
- High resolution programmable gain ADC of 1V/V to 8V/V, 16-Bit (NFB), 32sps to 2ksps
- System calibration for offset and gain drift
- Control external EEPROM as a master device
- Ambient operating temperature of -40°C to +85°C
- I2C (3-Bit selectable slave address) interface
- EQFN-24-LE (4mm x 4mm) package
Applications
- Gas monitor
- Blood glucose meter
- Current sensing systems
- Low power systems
- Photodiode sensing systems
- Portable equipment
Block Diagram
Yayınlandı: 2024-08-06
| Güncellenmiş: 2024-08-08
