Qorvo QPF4200 Evaluation Board
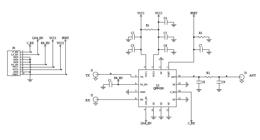
Qorvo QPF4200 Evaluation Board is designed to evaluate the QPF4200 front end Wi-Fi module. This evaluation board operates within 2.4GHz frequency range. The QPF4200 evaluation board optimizes performance for the QPF4200 module and reduces the overall power consumption with a high linear output. Qorvo QPF4200 Evaluation Board is available in reel packaging.QPF4200 Evaluation Board Schematic
Additional Resources
Yayınlandı: 2018-11-22
| Güncellenmiş: 2023-02-02
