SparkFun Qwiic Mini ToF Imager - VL53L5CX
SparkFun Qwiic Mini ToF Imager - VL53L5CX is a 64-pixel Time-of-Flight (ToF) four-meter ranging sensor. This mini version comes with a 0.5-inch x 1-inch footprint that is half the size of the standard Qwiic VL53L5CX board. The VL53L5CX sensor is placed facing outward from an enclosure/chassis that allows Qwiic cables to be neatly tucked away. The VL53L5CX chip integrates a SPAD array, physical infrared filters, and diffractive optical elements (DOE). This integration provides the best-ranging performance in various ambient lighting conditions with a range of cover glass materials. This mini ToF imager is ideal for 3D room mapping, obstacle detection for robotics, gesture recognition, IoT, laser-assisted autofocus, and AR/VR enhancement.Features
- Multizone ranging output with either 4x4 or 8x8 separate zones
- Autonomous low-power mode with interrupt programmable threshold to wake up the host
- Up to 400cm ranging
- 60Hz frame rate capability
- 940nm invisible light Vertical-Cavity Surface-Emitting Laser (VCSEL)
- Integrated analog driver emitter
- 63° diagonal square FoV using Diffractive Optical Elements (DOE) on both transmitter and receiver
- 3.3V operating voltage
- 0x52 I2C address
- 2x vertical Qwiic Connectors
- 0.5-inch x 1-inch dimensions
Applications
- Gesture recognition
- Liquid level control
- Keystone correction for video projectors
- Wide FoV and multizone scanning allows content management (load in trucks, tanks, waste bins)
- Scene understanding
- Multizone and multi-object distance detection enable 3D room mapping
- Obstacle detection for robotics applications.
- Laser Assisted Autofocus (LAF)
- Enhances the camera AF system speed and robustness (especially in difficult low light or low contrast scenes)
- Augmented reality/virtual reality (AR/VR) enhancement
- Dual camera stereoscopy
- 3D depth assistance (multizone distance measurement)
- Smart buildings and smart lighting (user detection to wake up devices)
- IoT (user and object detection)
- 60Hz video focus tracking (allows optimization of continuous focus algorithm)
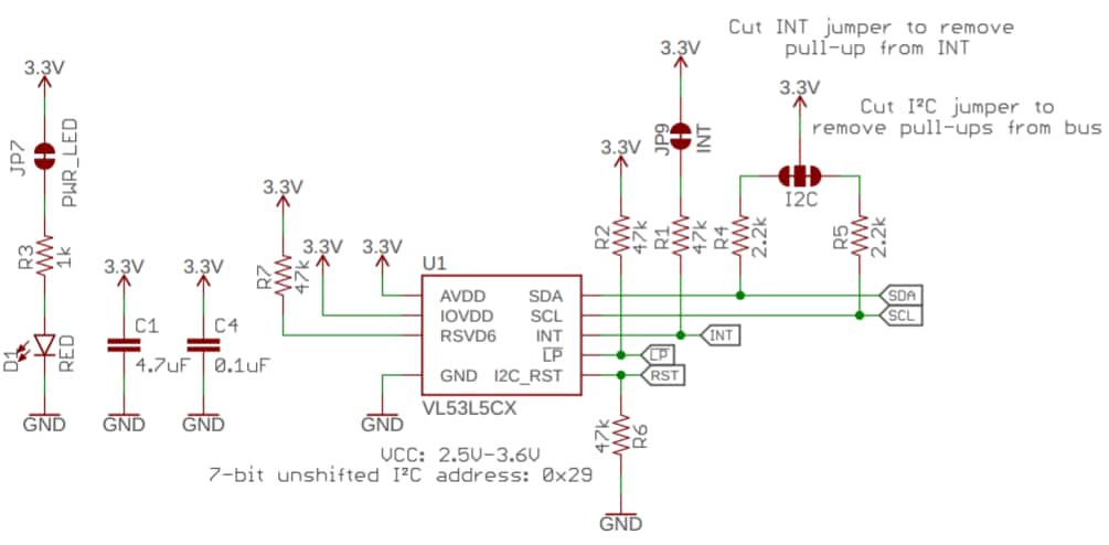
Schematic
Board Dimensions
Additional Resources
Yayınlandı: 2022-03-09
| Güncellenmiş: 2022-10-06
