STMicroelectronics STEVAL-ISA196V1 Evaluation Board
STMicroelectronics STEVAL-ISA196V1 Evaluation Board uses a non-isolated flyback converter wide range mains designed for general purpose applications. The STEVAL-ISA196V1 board is used to evaluate VIPER114LS, which belongs to the VIPerPlus family. This evaluation board is a high-voltage converter that integrates 800V rugged power MOSFET with PWM current mode control. STMicroelectronics STEVAL-ISA196V1 Evaluation Board features minimal BOM, high efficiency, low standby consumption, and active mode efficiency greater than 78%.Features
- Implements non-isolated flyback converter
- Integrates 800V power MOSFETs with PWM current-mode control
- Small size
- Single layered
- Low standby consumption
- Minimal Bill Of Materials (BOM)
- EMI according to EN55022-Class-B
- RoHS compliant
Specifications
- 85VAC to 265VAC universal AC main input voltage range
- 5V output voltage
- 1.2A output current
- 6W rated output power
- >78% active mode efficiency
- No-load input power at 230VAC (<10mW)
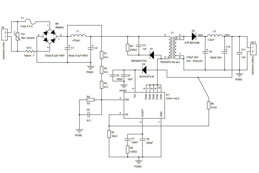
STEVAL-ISA196V1 Schematic Diagram
Additional Resources
Yayınlandı: 2018-06-14
| Güncellenmiş: 2023-02-08
