Texas Instruments bq25883 Switch-Mode Battery Charge Management
Texas Instruments bq25883 Switch-Mode Battery Charge Management is highly integrated with 2A boosting, 1.5MHz switch-mode, and dynamic power-path management for 2s Li-ion and Li-polymer batteries. The Texas Instruments bq25883 features I2C control with OTG and power path. The device supports a 3.9V–6.2V input voltage range with a 20V absolute maximum input voltage rating. Additional features include 93.4% charge efficiency at a 5V adapter, 7.6V battery, 1A charge, selectable low-power PFM mode, and an input current limit of 500mA to 3.3A with 100mA resolution to support USB2.0.Features
- High-efficiency 2A, 1.5MHz switch mode boost charger
- 93.4% Charge efficiency at 5V adapter, 7.6V battery, 1A charge
- Optimized for USB input and 2-cell Li-Ion battery
- Selectable low-power PFM mode for light load operation
- Single input to support USB input adapters
- Supports 3.9V – 6.2V input voltage range with 20V absolute maximum input voltage rating
- Input current limit (500mA to 3.3A with 100mA resolution) to support USB2.0, USB3.0 standard adapters
- Maximum power tracking by input voltage limit up to 5.5V
- Integrated USB D+/D- auto-detect USB SDP, CDP, DCP, and non-standard adapters
- Power path management and I2C control
- Highest battery discharge efficiency with 17mΩ battery discharge MOSFET
- Narrow VDC (NVDC) power path management
- Instant-on system with no battery or deeply discharged battery
- Ideal diode operation in battery supplement mode
- USB on-the-go (OTG) with adjustable output from 4.5V to 5.5V
- Buck converter with up-to 2A output
- 94% Efficiency at 5V, 1A output
- Accurate constant current (CC) regulation and output short protection
- Selectable low-power PFM mode for light load operation with an out-of-audio option
- Input current optimizer (ICO) to maximize input power without overloading adapters
- Integrated 16-bit ADC for system monitoring (BUS voltage and current, each cell voltage, charge current, SYS voltage, and NTC and die temperature)
- High integration includes all MOSFETs, current sensing, and loop compensation
- High accuracy
- ±0.5% Charge voltage regulation
- ±5% Charge current regulation
- ±7.5% Input current regulation
- Safety
- Battery temperature sensing in charge and OTG buck mode
- Thermal regulation and thermal shutdown
Applications
- Bluetooth speaker
- EPOS Printer
- Portable POS
- Wireless security camera
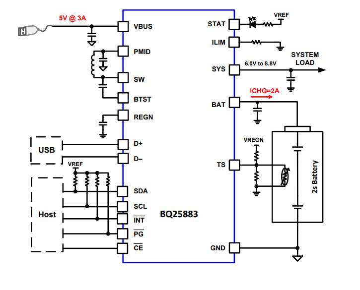
Simplified Schematic
Yayınlandı: 2019-05-15
| Güncellenmiş: 2023-09-11
