Texas Instruments bq35100 Battery Fuel Gauge & EOS Monitor
Texas Instruments bq35100 Battery Fuel Gauge and EOS Monitor provide highly configurable fuel gauging for non-rechargeable lithium primary batteries without requiring the forced discharge of the battery. Built so that optimization is not necessary, the patented TI gauging algorithms support replaceable batteries. The device also enables accurate results with ultra-low average power consumption through host control via the GAUGE ENABLE (GE) pin. The fuel gauging functions use voltage, current, and temperature information to provide State-Of-Health (SOH) and End-Of-Service (EOS) data. The bq35100 device is only required to be powered long enough to gather data and make calculations to support the selected algorithm and the frequency of updates required by the system.Features
- Fuel gauge and battery diagnostics for flow meter applications predict end-of-service or early battery failure
- Supports lithium thionyl chloride (Li-SOCl2) and lithium manganese dioxide (Li-MnO2) chemistry batteries
- Accurate voltage, temperature, current, and coulomb counter measurements that report battery health and service life
- State-of-health (SOH) algorithm for Li-MnO2
- End-of-service (EOS algorithm for Li-SOCl2)
- Coulomb accumulation (ACC) algorithm for all battery types
- Ultra-low average power consumption to maximize battery run time
- Gauge enabled through host-controlled periodic updates
- State-of-health (SOH) ~ 0.06µA
- End-of-service (EOS) ~ 0.35µA
- Coulomb accumulation (ACC) diagnostic updates ~ 0.3µA
- System interaction capabilities
- I2C host communication, providing battery parameter and status access
- Configurable host interrupt
- Battery information data logging options for in operation diagnostics and failure analysis
- SHA-1 authentication to help prevent counterfeit battery use
Applications
- Smart metering
- Door access control
- Smoke/gas detection
- Building automation
- IoT, including a sensor node
- Asset tracking
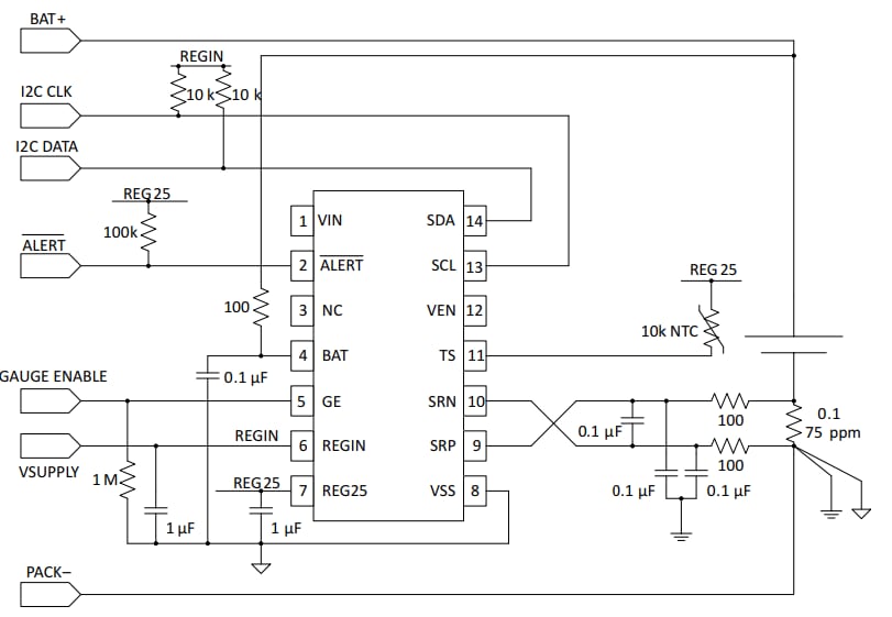
Simplified Schematic
Yayınlandı: 2016-11-30
| Güncellenmiş: 2022-03-11
