Texas Instruments DRV2700 Industrial Piezo Driver
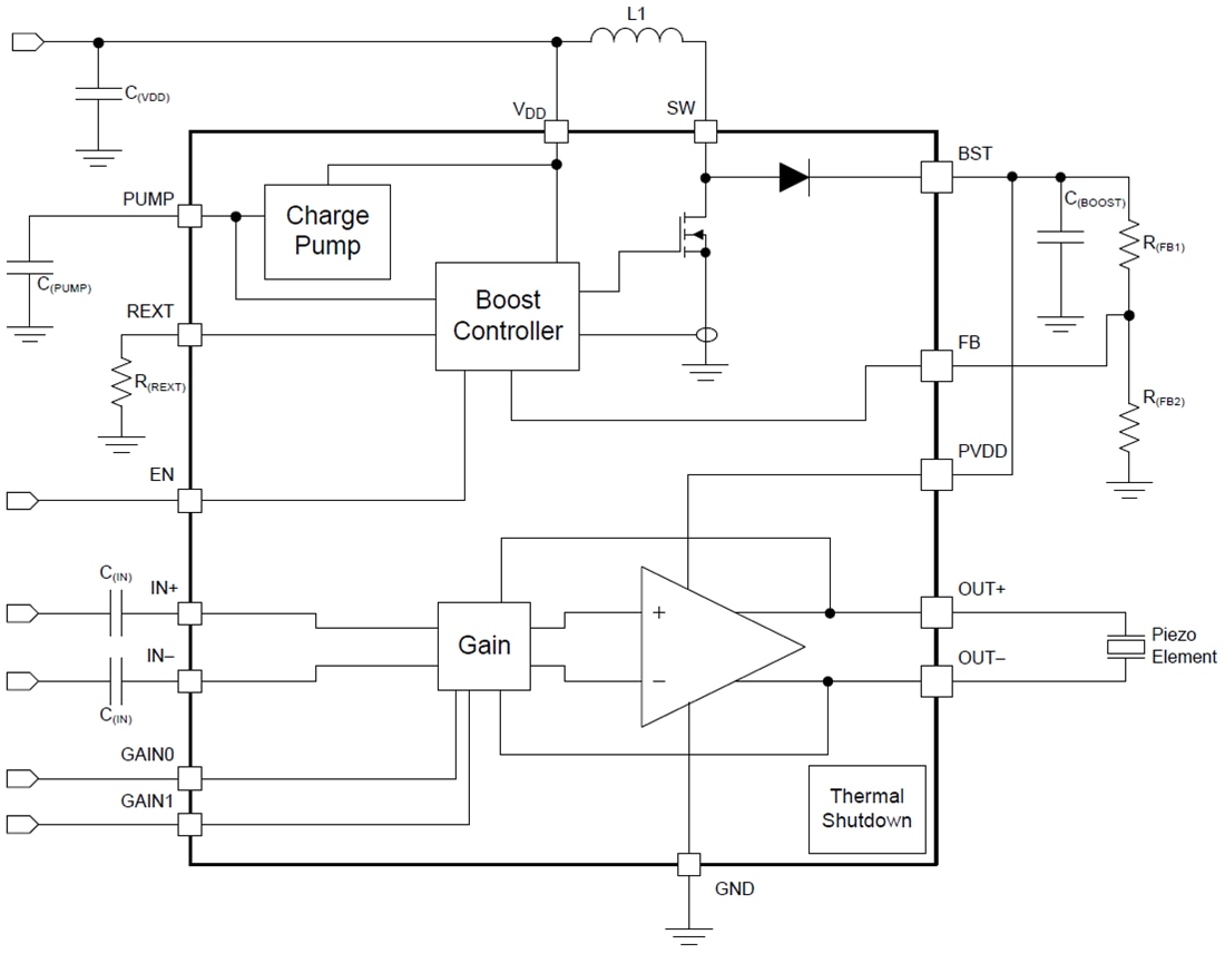
Texas Instruments DRV2700 Industrial Piezo Driver is a single-chip piezo driver with an integrated 105V boost switch, integrated power diode, and integrated fully-differential amplifier. This versatile device is capable of driving both high-voltage and low-voltage piezoelectric loads. The input signal can be either differential or single-ended and AC or DC coupled. The DRV2700 supports four GPIO-controlled gains: 28.8dB, 34.8dB, 38.4dB, and 40.7dB. The boost converter architecture does not allow the demand on the supply current to exceed the limit set by the R(REXT) resistor which allows the user to optimize the DRV2700 circuit for a given inductor based on the desired performance requirements. Additionally, this boost converter is based on a hysteretic architecture to minimize switching losses and, therefore, increase efficiency.Features
- 100V Boost or 1kV flyback configuration
- ±100V Piezo driver in boost + amplifier configuration
- 4 GPIO-adjustable gains
- Differential or single-ended output
- Low-voltage control
- AC and DC output control
- 0 to 1kV Piezo driver in flyback configuration
- Low-voltage control
- AC and DC output control
- Integrated boost or flyback converter
- Adjustable current-limit
- Integrated power FET and diode
- Fast startup time of 1.5ms
- Wide supply-voltage range of 3 to 5.5V
- 4mm×4mm×0.9mm VQFN package
- 1.8V Compatible digital pins
- Thermal protection
Applications
- Piezo positioning actuators
- Piezo sounder driver
- Piezo inkjet printer
- Piezo transducers
- Piezoelectric micropumps
Additional Resources
Videos
Functional Block Diagram
Yayınlandı: 2015-04-21
| Güncellenmiş: 2022-03-11
