Texas Instruments INA849 Ultra-Low Noise Instrumentation Amplifier
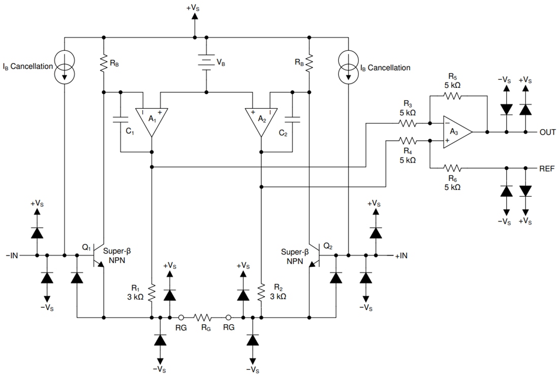
Texas Instruments INA849 Ultra-Low Noise Instrumentation Amplifier is optimized for maximum accuracy in high-resolution systems and operation over a wide single-supply or dual-supply range. The device offers a significantly lower input bias current than competitors as a result of Super-beta input transistors. A state-of-the-art manufacturing process provides exceptionally low voltage noise, input offset voltage, and offset voltage drift.Precisely matched integrated resistors provide a high, 92dB (G = 1) common-mode rejection across the full input common-mode range. A single external resistor sets any gain from 1 to 10,000. The current-feedback topology of the Texas Instruments INA849 provides wide bandwidth at higher gains for very-small, fast-moving signals. For example, the device provides 8MHz of bandwidth at G = 100 and 28MHz at a G = 1, with a fast 0.4µs settling time (0.01%) for directly driving high-resolution, analog-to-digital converters (ADCs).
Features
- Ultra-low noise (1nV/√Hz input voltage noise (typical))
- Precision super-beta input performance
- 35µV (maximum) low offset voltage
- 0.4µV/°C (maximum) low offset voltage drift
- 20nA (maximum) low input bias current
- 5ppm/°C for G = 1 (maximum) low gain drift
- 28MHz (G = 1), 8MHz (G = 100) bandwidth
- 35V/µs slew rate
- 120dB (minimum) for maximum gain common-mode rejection
- Supply range
- 8V to 36V single supply
- ±4V to ±18V dual supply
- –40°C to +125°C specified temperature range
- 8-pin SOIC package
Applications
- Analog input module
- Microphone preamplifier
- Flow transmitter
- Battery test
- LCD test
- Electrocardiogram (ECG)
- Surgical equipment
- Process analytics (pH, gas, concentration, force and humidity)
Functional Block Diagram
Yayınlandı: 2021-01-19
| Güncellenmiş: 2022-03-11
