Texas Instruments LM3447 PFC Flyback Controllers
Texas Instruments LM3447 PFC Flyback Controllers for LED lighting are a versatile power factor correction (PFC) controller designed to meet the performance requirements of residential and commercial phase-cut dimmer compatible LED lamp drivers. National Products from TI LM3447 incorporates a phase decoder circuit and an adjustable hold current circuit to provide smooth, flicker free dimming operation. A proprietary primary side control technique based on input voltage feedforward is used to regulate the input power drawn by the LED driver and to achieve line regulation over a wide range of input voltage. Valley switching operation is implemented to minimize switching loss and reduce EMI. An internal thermal foldback circuit is provided to protects the LEDs from damage based on the temperature sensed by a single external NTC resistor. LM3447 PFC controller is ideal for implementing dimmable, isolated single stage LED lamp drivers where simplicity, low-component count and small solution size are of primary importance.Features
- Integrated phase angle decode
- Leading and trailing edge compatible
- Over 50:1 dimming range
- Power factor correction with low total harmonic distortion
- Primary side control using input voltage feedforward technique
- Input power regulation scheme with improved line regulation
- LED open circuit and short circuit protection
- Constant power operation of LEDs to compensate for forward voltage variations over temperature and lifetime
- Fixed frequency discontinuous conduction mode operation
- Valley switching operation to achieve high efficiency and low EMI
- Efficient TRIAC hold current management
- Thermal foldback function for LED protection
Applications
- Dimmable A19, R20, PAR30/38 LED lamps
- Recessed LED downlights and pendant lights
- Industrial and commercial solid state lighting
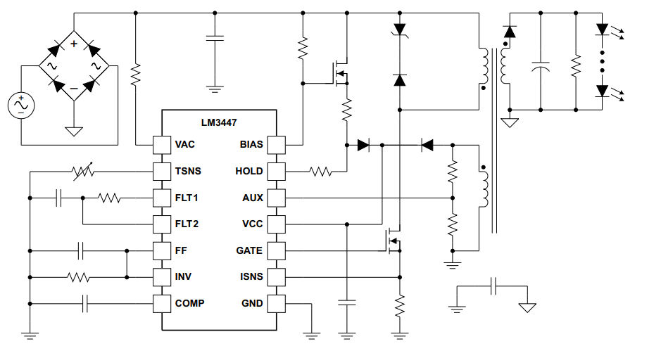
Application Diagram
Yayınlandı: 2012-06-26
| Güncellenmiş: 2022-03-11
