Texas Instruments LM5164/LM5164-Q1 Synchronous Buck DC/DC Converters
Texas Instruments LM5164/LM5164-Q1 Synchronous Buck DC/DC Converters are designed to regulate over a wide input voltage range that minimizes the need for external surge suppression components. These converters with integrated high-side and low-side power MOSFETs deliver up to 1A of output current. A Constant-On-Time (COT) control architecture provides nearly constant switching frequency with an excellent load- and line-transient response. The LM5164 converters feature ultra-low IQ and diode emulation mode operation for high light-load efficiency and thermal shutdown protection with automatic recovery. The LM5164-Q1 devices are AEC-Q100 qualified for automotive applications.The Texas Instruments LM5164/LM5164-Q1 synchronous buck converters are available in a thermally-enhanced 8-pin SO PowerPAD™ package and its 1.27mm pin pitch provides adequate spacing for high-voltage applications. These converters are ideally used in high-cell-count battery packs (E-bike and E-scooter), motor drives, power and garden tools, drones, and telecom.
Features
- Designed for reliable and rugged applications
- Wide input voltage range of 6V to 100V
- -40°C to 150°C junction temperature range
- Fixed 3ms internal soft-start timer
- Peak and valley current-limit protection
- Input UVLO and thermal shutdown protection
- Suited for scalable Industrial power supplies and battery packs
- Low minimum on- and off-times of 50ns
- Adjustable switching frequency up to 1MHz
- Diode emulation for high light-load efficiency
- 10.5µA no-load input quiescent current
- 3µA shutdown quiescent current
- Optimized for CISPR 32 EMI standard
- AEC-Q100-qualified for automotive applications
- Device temperature grade 1: –40°C to +125°C, ambient temperature range
- Integration reduces solution size and cost
- COT mode control architecture
- Integrated 0.725Ω NFET buck switch supports a wide duty-cycle range
- Integrated 0.34Ω NFET synchronous rectifier eliminates external Schottky diode
- 1.2V internal voltage reference
- No loop compensation components
- Internal VCC bias regulator and boot diode
- Open-drain Power Good indicator
- 8-Pin SOIC package with PowerPAD™
Applications
- Appliances
- Power and garden tools
- Motor drives
- Drones
- High-cell-count battery packs (E-bike and E-Scooter)
- Telecom
- Automotive 48-V mild hybrid ECU bias supplies
- Automotive DC/DC converters
- Automotive HVAC compressors and PTC heaters
Datasheets
Videos
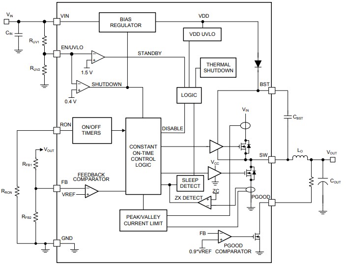
Functional Block Diagram
Yayınlandı: 2019-02-21
| Güncellenmiş: 2024-07-09
