Texas Instruments LM636x5D-Q1 DC-DC Converters
Texas Instruments LM636x5D-Q1 DC-DC Converters are designed for rugged automotive applications. The LM636x5D-Q1 can drive up to 1.5A or 2.5A of load current from an input of up to 36V. The LM636x5D-Q1 Converter offers high light-load efficiency and output accuracy in a small solution size.The device has features such as a RESET flag, and precision enable, which provide both flexible and easy-to-use solutions for a wide range of applications. Automatic frequency foldback at light load improves efficiency while maintaining tight load regulation. Protection features include thermal shutdown, input undervoltage lockout, cycle-by-cycle current limit, and hiccup short-circuit protection.
The Texas Instruments LM636x5D-Q1 DC-DC Converters are available in the HTSSOP 16-pin power package, with PowerPAD™, and the WSON 12-pin power package.
Features
- AEC-Q100-Qualified for automotive applications
- Device temperature grade 1 of –40°C to +125°C ambient operating temperature
- Supports automotive system requirements
- Input voltage range of 3.5V to 36V
- Short minimum on-time of 50ns
- Good EMI performance
- Pseudorandom spread spectrum
- Compatible with CISPR 25
- Low operating quiescent current of 23µA
- Junction temperature range –40°C to +150°C
- Small solution size
- Typical: 20mm x 13mm for 2.5A, 2200kHz
- Highly integrated solution
- Low component count
- High design flexibility
- Pin selectable VOUT of 3.3V, 5V, adjustable 1V to 20V
- Output current of 1.5A and 2.5A
- Pin selectable frequency: 400kHz, 2.1MHz, adjustable 250kHz to 2200kHz
- Pin selectable FPWM, AUTO, and Sync modes
- Pin compatible with LM63635
- TSSOP thermally enhanced package
- WSON for space-constrained applications
Applications
- Automotive infotainment and cluster
- Automotive body electronics and lighting
- Automotive ADAS
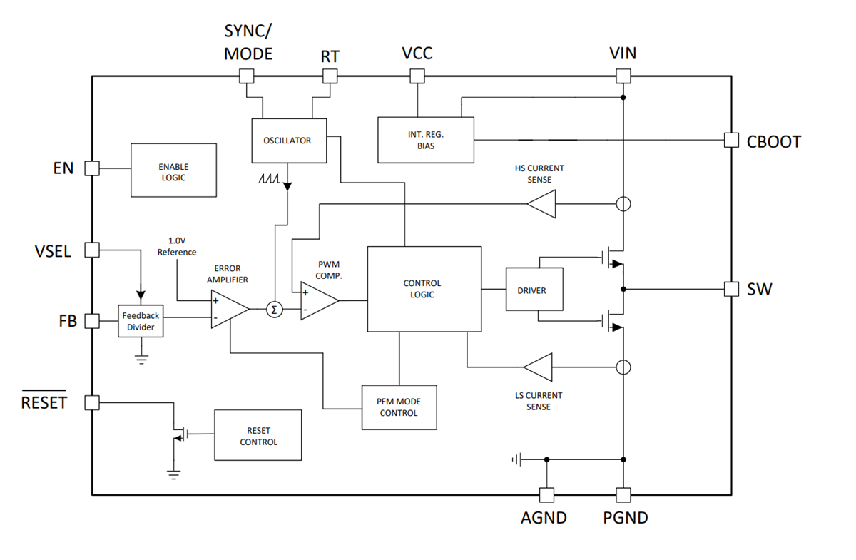
Block Diagram
Yayınlandı: 2019-11-25
| Güncellenmiş: 2024-02-05
