Texas Instruments LM63635C-Q1 Step-Down Voltage Converters
Texas Instruments LM63635C-Q1 Step-Down Voltage Converters are easy-to-use, synchronous, step-down, DC-DC converters designed for rugged automotive applications. The LM63635C-Q1 can drive up to 3.25A of load current from an input of up to 36V. The converter has high output accuracy and light load efficiency and is small in design size. Features such as precision enable, and a RESET flag provides flexible and easy-to-use solutions for various applications. Automatic frequency foldback at light load improves efficiency while maintaining tight load regulation. The integration provides a pinout designed for a simple PCB layout and eliminates many external components. Protection features include thermal shutdown, input undervoltage lockout, hiccup short-circuit protection, and cycle-by-cycle current limit. The Texas Instruments LM63635C-Q1 is available in a WSON 12-pin power package.Features
- AEC-Q100-Qualified for automotive applications
- Device temperature grade 1 (-40°C to +125°C ambient operating temperature)
- Functional Safety-Capable
- Documentation available to aid functional safety system design
- Supports automotive system requirements
- Input voltage range of 3.5V to 36V
- Short minimum on-time of 50ns
- Good EMI performance
- Psuedo-random spread spectrum
- Compatible with CISPR 25
- Low operating quiescent current of 23µA
- Junction temperature range -40°C to +150°C
- High design flexibility with minimal external components
- Fixed VOUT at 3.3V or 5V
- Fixed switching frequency at 400kHz or 2.1MHz
- Output current up to 3.25A
- Small design size
- As small as 14mm × 14mm for 3.25A, 2.2MHz with WSON package
- Highly integrated design with low external component count
Applications
- Automotive infotainment and cluster
- Automotive body electronics and lighting
- Automotive ADAS
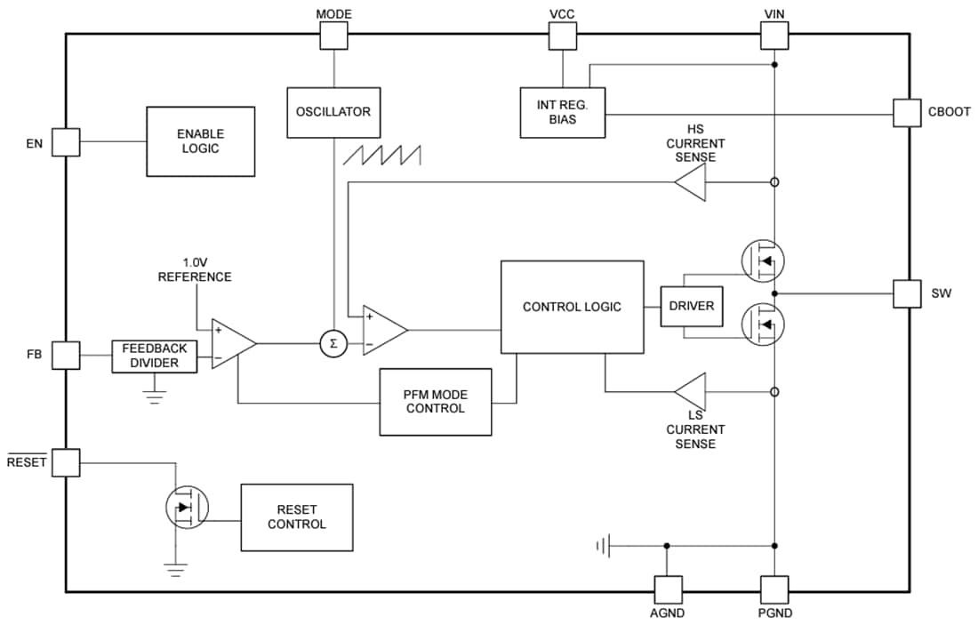
Functional Block Diagram
Additional Resource
Yayınlandı: 2024-03-25
| Güncellenmiş: 2025-05-06
