Texas Instruments LM74930-Q1 Ideal Diode Controller
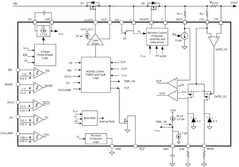
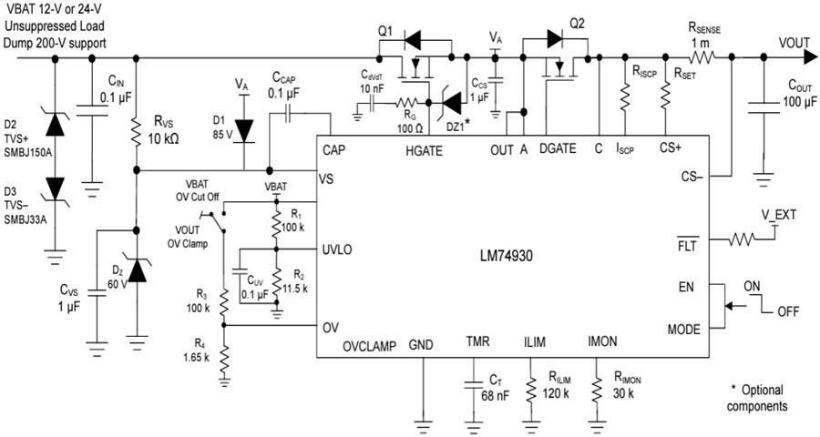
Texas Instruments LM74930-Q1 Ideal Diode Controller is an automotive ideal diode surge stopper with a circuit breaker. This IC drives and controls external back-to-back N-channel MOSFETs, emulating an ideal diode rectifier and power path ON/OFF control with overcurrent and overvoltage protection. The LM74930-Q1 diode controller withstands and protects the loads from negative supply voltages down to -65V. The integrated High Side Gate (HGATE) control drives the first MOSFET in the power path and helps to disconnect the load during overcurrent, overvoltage, and undervoltage. The DGATE drives a second MOSFET to replace a Schottky diode for input reverse-polarity protection and output voltage holdup by blocking the reverse current from output-to-input. The LM74930-Q1 diode controller integrates an integrated current sense amplifier, which provides adjustable over-current and short-circuit protection with circuit breaker functionality. This ideal diode controller also features an adjustable over-voltage and under-voltage protection to protect against supply transients.The LM74930-Q1 ideal diode controller is available in a space-saving 24-pin VQFN package. Typical applications include 12V/24V automotive reverse battery protection, industrial transport, and redundant power supply ORing. This ideal diode controller is AEC-Q1 automotive qualified.
Features
- AEC-Q100 qualified for automotive applications
- -40°C to 125°C ambient operating temperature range (Device temperature grade 1)
- 4V to 65V input voltage range
- Reverse input protection down to -65V
- Drives external back-to-back N-channel MOSFETs in common source configuration
- Ideal diode operation with 10.5mV A to C forward voltage drop regulation
- Low reverse detection threshold (-10.5mV) with fast DGATE turn-off response (0.5µs)
- 18mA peak gate (DGATE) turns on current
- 2.6A peak DGATE turn-off current
- Adjustable overcurrent and short circuit protection
- Analog current monitor output with 10% accuracy (IMON)
- Adjustable overvoltage and undervoltage protection
- Low 2.5µA shutdown current (EN=Low)
- MODE pin to allow bi-directional current flow (MODE=Low)
- Meets automotive ISO7637 transient requirements with a suitable TVS diode
- Available in space-saving 24-pin VQFN package
Applications
- 12V/24V automotive reverse battery protection
- Industrial transport
- Redundant power supply ORing
Functional Block Diagram
Application Circuit Diagram
Yayınlandı: 2024-01-09
| Güncellenmiş: 2024-01-30
