Texas Instruments LMG341xR150 GaN FET
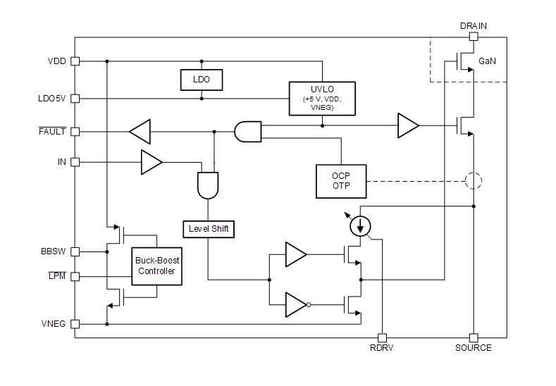
Texas Instruments LMG341xR150 GaN FET with integrated driver and protection allows designers to achieve new power density levels and efficiency in power electronics systems. The LMG341xR150 GaN FET features ultra-low input and output capacitance, zero reverse recovery to reduce switching losses by as much as 80%, and low switch node ringing to reduce EMI. The features allow dense and efficient topologies like the totem pole PFC.The Texas Instruments LMG341xR150 offers a smart alternative to traditional cascode GaN and standalone GaN FETs by integrating a unique set of features to simplify design, maximize reliability, and optimize the performance of any power supply.
The integrated gate drive permits 100V/ns switching with near-zero VDS ringing. Less than 100ns current-limiting response self-protects against unintended shoot-through events. Overtemperature shutdown prevents thermal runaway, and system interface signals provide self-monitoring capability.
Features
- Enables high-density power conversion designs
- Superior system performance over cascode or stand-alone GaN FETs
- Low inductance 8mm × 8mm QFN package for ease of design and layout
- Adjustable drive strength for switching performance and EMI control
- Digital fault status output signal
- Only +12V of unregulated supply is needed
- Integrated gate driver
- Zero common source inductance
- 20ns propagation delay for high-frequency design
- Trimmed gate bias voltage to compensate for threshold variations ensures reliable switching
- 25V/ns to 100V/ns adjustable slew rate
- TI GaN process qualified through accelerated reliability in-application hard-switching profiles
- Robust protection
- Requires no external protection components
- Overcurrent protection with <100ns response
- Greater than 150V/ns slew rate immunity
- Transient overvoltage immunity
- Overtemperature protection
- Undervoltage lockout (UVLO) protection on all supply rails
- Device Options:
- LMG3410R150: Latched overcurrent protection
- LMG3411R150: Cycle-by-cycle overcurrent protection
Applications
- Industrial AC-DC
- Notebook PC power adapters
- LED signage
- Servo drive power stage
Functional Diagram
Yayınlandı: 2020-03-10
| Güncellenmiş: 2024-05-30
