Texas Instruments LMR14010A Step-Down Converters
Texas Instruments LMR14010A Step-Down Converters are the Pulse Width Modulation (PWM) DC-to-DC buck regulators with a wide input voltage ranging from 4V to 40V. These converters operate at a fixed frequency of 0.7MHz, allowing the use of small external components while minimizing output ripple voltage. The device has built-in protection features such as pulse-by-pulse current limit, thermal sensing, and shutdown due to excessive power dissipation. The LMR14010A step-down converters feature soft-start, low dropout operation, and ultra-high efficiency at light load with Eco-mode™. Typical applications include smart meters, appliances, elevators, escalators, and cameras.The Texas Instruments LMR14010A step-down converters are optimized for up to 1A load current and 0.765V nominal feedback voltage. The LMR14010A converters are available in a low-profile TSOT-6L package with 2.9mm x 1.6mm x 0.85mm dimension. These converters are more suitable for a wide range of applications from industrial to automotive.
Features
- 4V to 40V input voltage range with transient protection to 45V
- 0.7MHz switching frequency
- Ultra-high efficiency at light load with Ecomode™
- Low dropout operation
- Output current up to 1A
- Precision enable input
- Overcurrent protection
- Internal compensation
- Internal soft-start
- Small overall solution size (TSOT-6L package)
Applications
- Smart meters
- Appliances
- Elevators
- Escalators
- Cameras
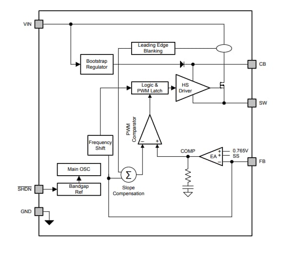
Functional Block Diagram
Yayınlandı: 2018-06-21
| Güncellenmiş: 2023-03-02
