Texas Instruments LMZM33604/LMZM33606 Power Modules
Texas Instruments LMZM33604/LMZM33606 Power Modules are power solutions that combine a 4A (LMZM33604) or 6A (LMZM33606) DC/DC converter with power MOSFETs, a shielded inductor, and passives in a low-profile package. This power solution requires as few as four external components and eliminates the loop compensation and inductor part selection from the design process. The 16mm×10mm×4mm, 41-pin, QFN package is easy to solder onto a printed circuit board and allows for a compact, low-profile point-of-load design. The LMZM33604/LMZM33606 feature sets include power good, adjustable soft start, tracking, synchronization, programmable UVLO, pre-bias start-up, selectable auto or FPWM modes, as well as overcurrent and overtemperature protection. The Texas Instruments LMZM33604/LMZM33606 can be configured as negative output voltage for inverting applications.Features
- Small complete solution size of < 250mm2
- Requires as few as four external components
- 16mm × 10mm x 4mm QFN package
- Supports 5V, 12V, 24V, 28V input rails
- 1V to 20V output voltage range
- Devices are pin compatible with each other
- Meets EN55011 radiated emissions
- Configurable as a negative output voltage
- Adjustable features for design flexibility
- Switching frequency (350kHz to 2.2MHz)
- Synchronization to an external clock
- Selectable auto mode or FPWM mode
- Auto: Boost efficiency at light loads
- FPWM: Fixed frequency over the entire load
- Adjustable soft start and tracking input
- A precision enable to program system UVLO
- Protection features
- Hiccup mode current limit
- Overtemperature protection
- Power-Good output
- Operate in rugged environments
- Up to 50W output power at 85°C, no airflow
- -40°C to +125°C operating junction range
- -40°C to +105°C operating ambient range
- Shock and vibration tested to MIL-STD-883D
Applications
- Industrial, medical, and test equipment
- General-purpose-wide VIN regulation
- Inverted output applications
Datasheets
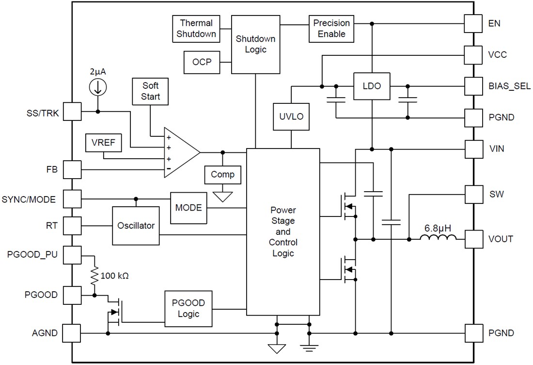
Functional Block Diagram
Yayınlandı: 2019-01-23
| Güncellenmiş: 2023-06-08
