Texas Instruments LP8865C-Q1 Multi-Topology LED Drivers
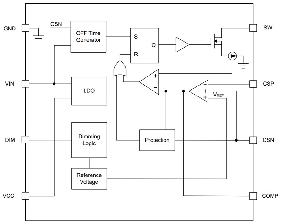
Texas Instruments LP8865C-Q1 Multi-Topology LED Drivers are low-cost, non-synchronous multi-topology solutions with a wide input range of 4.5V to 65V. By integrating the low-side NMOS switch, the devices can drive LEDs with high power density and efficiency. The family also supports common cathode connections and single-layer PCB design. The switching frequency is fixed at 400kHz.The LP8865C-Q1 family supports PWM dimming by configuring through the DIM input pins using simple high and low signals or analog dimming by configuring through the DIM input pins using analog voltage signals. The device adopts an adaptive off-time current mode control along with smart and accurate sampling to enable fast PWM dimming and achieve a high-dimming ratio.
The Texas Instruments LP8865C-Q1 family provides multiple systematic protections, including LED open and short, switching FET open and short, sense resistor open and short, and thermal shutdown.
Features
- AEC-Q100 qualified for automotive applications with a temperature grade 1 of –40°C to +125°C, TA
- Integrated MOSFET for buck, buck-boost, and boost topology
- Wide input voltage of 4.5V to 65V
- Integrated typical 2.8A and 300mΩ MOSFET
- 400kHz fixed switching frequency
- High precision power FET dimming
- Analog dimming for U/V/W version
- Fast PWM dimming for X/Y/Z version
- Full protection features
- LED open and short protection
- Cycle-by-cycle current limit
- Switching FET failure protection
- Thermal shutdown
Applications
- Automotive infotainment
- Automotive instrument clusters
- Heads-up displays(HUD)
- Automotive lighting
Functional Block Diagram
Yayınlandı: 2025-08-13
| Güncellenmiş: 2025-08-21
