Texas Instruments TLV354x CMOS Operational Amplifiers
Texas Instruments TLV354x CMOS Operational Amplifiers are single-, dual-, and quad-channel, low-power, high-speed, unity-gain stable, rail-to-rail input/output operational amplifiers. These op amps are designed for video and other applications that require wide bandwidth. The devices consume only 6.5mA (maximum) of supply current and feature 200MHz gain-bandwidth. The TLV354x also has a 150V/μs slew rate and a low 7.5nV/√Hz input noise at f = 1MHz. The combination of high bandwidth, high slew rate, and low noise make the Texas Instruments TLV354x family suitable for low voltage, high-speed signal conditioning systems.Features
- Wide-bandwidth amplifier for cost-sensitive systems
- 200MHz unity-gain bandwidth
- 150V/μs high slew rate
- 7.5nV/√Hz low noise
- Rail-to-rail I/O
- >100mA high output current
- 3pA low input bias current
- Video performance
- Diff gain (0.02%, diff phase: 0.09°)
- 0.1dB gain flatness (40MHz)
- 5.2mA quiescent current
- Thermal shutdown
- 2.5V to 5.5V supply range
Applications
- High-resolution ADC driver amplifiers
- IR touch
- Low-voltage, high-frequency signal processing
- Video processing
- Base transceiver stations
- Optical networking, tunable lasers
- Photodiode transimpedance amplifiers
- Barcode scanners
- Fast current-sensing amplifiers
- Ultrasound imaging
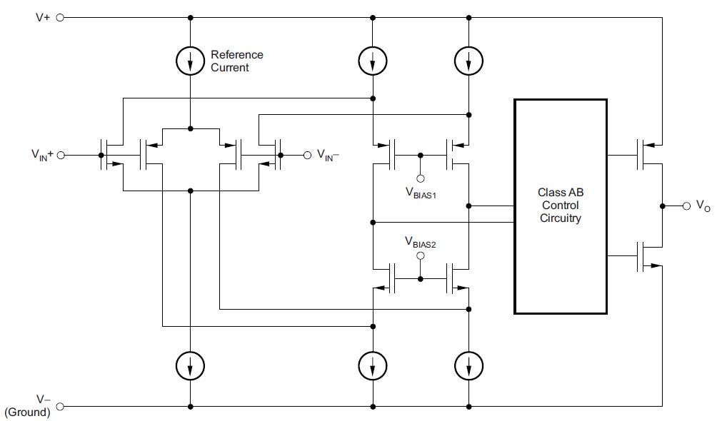
Block Diagram
Yayınlandı: 2016-12-27
| Güncellenmiş: 2022-03-11
