Texas Instruments TLV674x Low Power Operational Amplifier
Texas Instruments TLV674x Low Power Operational Amplifier (Op Amp) is a general-purpose CMOS op amp that provides low noise of 3.7nV/√Hz and a wide bandwidth of 10MHz. The low noise and wide bandwidth make the TLV674x attractive for various precision applications that require a good balance between cost and performance. Additionally, the input bias current of the device supports applications with high source impedance. The robust design of the Texas Instruments TLV674x provides ease of use to the circuit designer. This ease of use is due to its unity-gain stability, integrated RFI/EMI rejection filter, no phase reversal in overdrive conditions, and high electrostatic discharge (ESD) protection (1kV HBM). Additionally, the resistive open-loop output impedance makes it easy to stabilize with much higher capacitive loads.Features
- 3.7nV/√Hz low broadband noise
- 10MHz gain bandwidth
- 10pA low input bias current
- 0.15mV low offset voltage
- Rail-to-rail output
- Unity-gain stable
- 890µA/ch low IQ
- SC70 (DCK) micro-size package
- 2.25V to 5.5V wide supply range
- ±3000V (HBM) ESD protection
Applications
- Portable hard disk drives
- Wearable consumer applications
- Photodiode amplifiers
- ADC input-driver amplifiers
- Precision sensor front-ends
- Wireless metering
- Handheld test equipment
- Test and measurement equipment
- Active filters
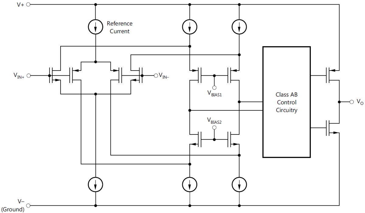
Functional Block Diagram
Yayınlandı: 2018-04-27
| Güncellenmiş: 2025-04-28
