Texas Instruments TLVx379 Low-Voltage Operational Amplifiers
Texas Instruments TLVx379 Low-Voltage Operational Amplifiers are a family of single, dual, and quad operational amplifiers that represent a cost-optimized generation of low-voltage and micropower amplifiers. These devices operate on a supply voltage as low as 1.8V (±0.9V) and consuming an extremely low quiescent current of 4µA per channel. By doing this, these amplifiers are well-suited for power-sensitive applications. In addition, the rail-to-rail input and output capability allow the Texas Instruments TLVx379 family to be used in virtually any single-supply application. These devices are specified with an operating temperature from –40°C to +125°C.Features
- Cost-optimized precision amplifiers
- 4µA (typ.) micropower
- 0.8mV (typ.) low offset voltage
- Rail-to-rail input and output
- Unity-gain stable
- 1.8V to 5.5V wide supply voltage range
- Microsize packages
- 5-Pin SC70
- 5-Pin SOT-23
- 8-Pin SOIC
- 14-Pin TSSOP
Applications
- Power banks
- Solar inverters
- Low-power motor controls
- Battery-powered instruments
- Portable devices
- Medical instruments
- Handheld test equipment
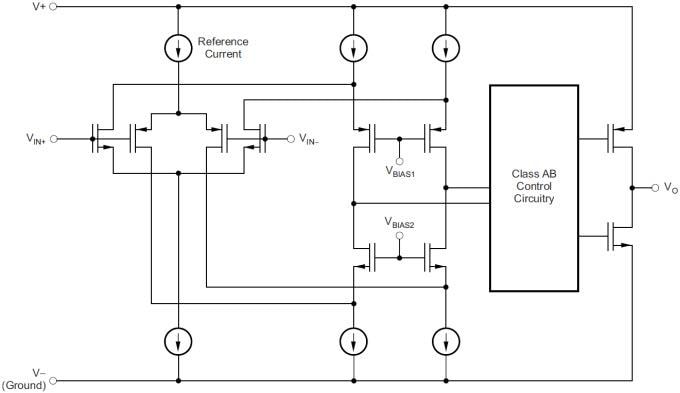
Functional Block Diagram
Yayınlandı: 2016-08-03
| Güncellenmiş: 2025-02-07
